当前位置 : 首页 》新闻咨询讯 》公司动态

作者:西北公司 王嵘嵘
\ | /
党的二十大报告提出我国已经进入创新型国家之列,并强调必须坚持科技是第一生产力、人才是第一资源、创新是第一动力,深入实施科教兴国战略、人才强国战略、创新驱动发展战略,开辟发展新领域新赛道,不断塑造发展新动能新优势,首次将三大战略放在一起,通过三大战略间的有机联系,协同配合,相互支撑,深入推进创新型国家建设。城市国企作为我国经济社会发展的重要组成部分,在创新体系建设中发挥重要作用,须勇担创新重任,走在创新前列。激发城市国企创新活力、提高国有企业创新能力,需以问题为导向,针对性提出解决方案,通过明晰创新机制、应用创新模式、落实创新保障措施,助力城市企业成为创新型国家建设中流砥柱。
一、企业创新的意义
创新有利于推动国家高质量发展。创新是高质量发展的重要内核,也是建设社会主义现代化强国的关键支撑。党的二十大报告针对创新提出了任务要求,“集聚力量进行原创性引领性科技攻关,坚决打赢关键核心技术攻坚战”“加快实施一批具有战略性全局性前瞻性的国家重大科技项目”“加强基础研究”“提升科技投入效能”“加强企业主导的产学研深度融合”等。企业作为创新主体,应当积极推进组织管理创新、技术创新、商业模式创新、产品及服务创新。
创新有利于提高企业市场竞争力,为企业取得市场主导地位赋能。通过建立以市场为导向、产学研相结合的创新体系扎实市场竞争基础,借助新产品的开发与推广扩大市场份额,充分发挥企业市场引领作用,坚实企业市场主导地位。
创新有利于提升企业综合适应能力,为企业应对外部环境变化赋能。新技术、新的商业模式层出不穷,消费者需求多变,国际国内竞争愈加激烈,通过创新推进企业核心技术突破、商业模式重塑、管理机制变革等,有助于企业快速适应环境变化。
创新有利于增强企业可持续发展能力,为企业良性持续发展赋能。通过引入创新理念,打造创新企业文化,建立创新发展模式,形成良性循环,并坚持将创新行为落到实处,能有效提高企业经济效益、社会效益,助力企业实现可持续高质量发展。

二、创新类型与模式
创新具有多种表现形式,包括组织管理创新(引入新型的组织形式和管理模式)、技术创新(采用新技术)、商业模式创新(应用新的商业模式)和产品创新(制造新产品、推出新服务)等。国有企业需结合行业特点、自身实际、发展战略、业务体系等,选择适宜的创新模式。
(一)组织管理创新
1、内涵
组织是在一定的环境中,为实现某种共同的目标,按照一定的结构形式、活动规则结合起来,具有特定功能的开放系统。组织结构体现组织内部的分工协作和权力分配,随着外部环境和内部条件的变化而不断地进行调整和变革。
组织管理的变革创新,即企业组织要素的增减、组织形式和结构的变化、管理方法和手段的更新等,可以降低管理成本和交易成本,提高员工的满意度和劳动生产率,获得不可交易的资产或减少供给的成本,最终提高企业的绩效。
2、创新路径与应用
创新党组织建设。企业组织变革创新过程中,积极发挥党建引领作用,发挥党员的能动性,通过全面推进“党建融合”工作模式,探索党建创新方式,发挥党的组织优势,推动党建与业务的深度融合,实现党建和业务的联动推进、良性互促,最大化激发党建与业务相匹配的乘数效应。
搭建平台型企业。平台型企业能连接两边或多边(人才、资源、市场机会)并创造价值,可以持续产生贴近客户的新创意、激发全员参与创新。如某电网公司以“平台+生态”为指导,构建“前台+中台+后台”的组织模式,支撑供给侧、消费侧及相关方的多边,构建现代供电服务体系。
创新管理模式。可借助互联网、大数据、云计算等信息技术,建立现代综合信息管理系统,如8thManage,将企业经营的各个环节纳入系统,搭建决策者与员工的信息交流平台,实现企业内信息共享、管理协同、工作协调,提高企业运作效率。
3、案例
某水环境治理公司在多地布局污水处理项目,为解决远程监督管理中厂站数量多、遍布范围广、分散布局、技术能力存在差异等问题,该公司总结多年来污水处理经验,制定标准化管理方案,借助数字化技术搭建数控平台,构建自身标准化生产运行管理体系。
一是强化制度建设,落实标准化管理。公司制定标准化组织设置方案,建立适合企业自身实际科学管理的运营手册,做到有制度可依、有标准可行,打破多地项目在运营管理中的个体差异问题。二是加强团队建设,落实专业化管理。公司强调厂长负责制,坚持科学分工、权责清晰,落实工作责任到人,着力提升团队执行力;注重打造专业过硬的技术团队,通过传帮带的形式,提升全员专业技术水平。三是打造数字平台,实现信息化管理。公司通过信息设备更新、引入新的信息化技术,搭建数字化监督管控平台,保证信息的即时传输、即时分析,实现异地项目协同联动,大幅提升整体管理效能。
(二)技术创新
1、内涵
企业技术创新是以市场为导向,以获取经济利益为目的,通过吸收整合多种内外部创新资源,不断研制推出新产品、新工艺、新技术,以获得市场认同的一个综合性过程。
2、路径与应用方向
企业应该根据自身能力以及外部环境的变化适时调整创新模式类型,包括自主创新、模仿创新、合作创新等。

技术融合。通过传统技术与新兴技术(包如字化信息技术)的融合,实现转型升级。如新基建,是在新发展理念的指引下,以技术变革为驱动力,以信息技术为基石,面对数字经济时代的需求,提供数字化转型、数字化融合、传统基础设施数字化升级等功能的基础设施。新基建赋能传统生产模式转型升级,以融合为桥梁将物理世界中的活动经过数字化技术处理后同步到数字平台上,对物理世界中的活动起到追踪、预测和预防的作用。
技术开发。首先通过优化业务流程找寻更具优势的价值创造空间,如业务流程的优化再造,实现效率的提高或成本的降低;再者,可针对某一环节自主研发采用全新的技术、工艺流程等,来向消费者提供全新价值的创新。
3、案例
某智慧交通公司,致力于建设城市级停车管理平台,其通过创新技术的研发与应用,提升自身管理效率,降低整体管理成本,取得相应的经济效益和社会效益。
一是自主研发,创新技术应用。公司自主研发智能化停车技术,并申请取得多项专利,夯实自身技术基础。二是技术融合,创新平台建设。公司应用互联网大数据技术,通过数据接入、场景建设、信息共享,打造智慧停车综合管理平台;同时推进模块化管理,形成一套行业领先的停车管理模式,给车主提供高效快捷的停车体验的同时,改善城市停车难停车乱的问题,提升城市整体形象。
(三)商业模式创新
1、内涵
商业模式要素主要包括四个方面:价值创造,即在价值系统中利用内外部流程、资源和能力创造价值;价值交付,是指与客户和合作伙伴的连接,即借助销售模式、交付渠道和客户关系将价值交付给客户;价值主张,即针对客户的一系列产品和服务的性质和特征;价值捕获,涉及收入模式和成本结构,定义公司如何以高于成本的价格交付产品和服务并获得商业价值。
商业模式创新可以是现有业务模型各元素的增量变化,现有业务模型的扩展,也可以是新业务模型的引入,甚至是对原有商业模式的破坏,建立全新的商业模式。
2、路径与应用方向
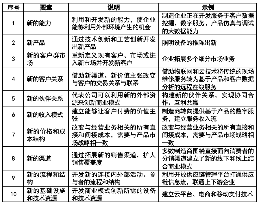
从要素改变来看,十类创新要素的组合能够促成商业模式创新(详见下表)。

企业在进行商业模式创新过程中,要时刻评估其经济环境和社会环境,洞察市场需求的变化并积极响应,调整商业模式构成要素在企业创造价值过程中的定位,进行与其相适应的合理创新;对要素进行合理利用,并推进协同创新。
企业在进行商业模式创新过程中,要顺应新经济发展,主动运用互联网信息技术,推动商业模式调整,实现企业转型升级;同时,可将互联网信息技术与实体经济结合,打造平台经济、数字经济,提升实体企业经营效率。
3、案例
某文旅公司通过新产品新业态开发、创新营销策划、市场化运营管理等方式,打造自身文旅商业模式,塑造自身文旅品牌,为区域文旅产业发展贡献价值。
一是创新产品开发,丰富文旅消费场景。公司紧抓区域特色旅游资源,深挖资源内在价值,推出差异化旅游产品,顺应游客需求,创新旅游新业态,着力打造旅游品牌项目,逐步形成自身独一无二的旅游项目库。二是创新营销策划,扩大品牌影响力。公司借助传统媒体平台,策划特色文体活动,巩固自身品牌形象,利用新媒体平台,策划创意营销活动,扩大公司品牌宣传。三是创新运作模式,实现价值转化。公司加强与外部资本合作,联合外部力量共同实施文旅项目的建设及运营管理,依托双方优势,探索新的合作方式与运作模式,大力推进文旅项目市场化运营管理。
(四)产品及服务创新
1、内涵
指创造某种新产品或新服务,对某一新或老产品的功能进行创新,及对某一新或老服务的内容进行创新。
2、路径和应用方向
一方面是基于产品或服务层面的创新,对产品的原材料、生产工艺、包装规格等进行优化调整,丰富产品的功能,进一步开发全新的产品;提高服务质量、优化服务方式,进一步提供全新的服务。
一方面是以客户、产品或服务、竞争为中心进行的营销策划创新。通过对企业、对产品、对市场、对消费者的深入洞察,对产品或服务进行精准定位,进行概念设计、卖点提炼,进行推广思路设计与营销模式设计,准确对接消费者需求。
3、案例
为满足居民美好生活需求,推进社区服务升级,某服务公司整合资源、创新规划设计,打造社区级商业消费新场景,为建设城市高质量生活宜居地提供样板。
一是加强资源利用,打造创新空间载体。公司利用闲置农贸市场资源,通过空间改造、场景营造,提升项目整体形象,同时植入社区服务业态,升级改造社区服务综合体。二是围绕居民需求,建立创新产品体系。为满足全龄人群多元化生活需求,打造多元化产品体系,涵盖居民从菜场到餐桌、从运动到休闲、从居家到购物等多种生活场景,为居民提供社区生活一站式服务。三是打造专业团队,提供创新服务内容。公司组建专业化服务队伍,充分发挥团队积极性与创造力,创意策划丰富的服务内容,满足社区幼儿及青少年、青年、老人的多样化需求,提高社区居民满意度和幸福感。

三、创新动力机制
企业实施创新战略受到内部和外部两种力量的驱动,其中内部驱动力包括企业创新主体意识、投资收益驱动、企业文化驱动等因素;外部驱动力包括科技推进驱动、市场需求驱动、外部竞争驱动、政策导向驱动等因素。
(一)内部驱动力
企业创新主体意识:企业家和员工对创新的主观价值判断(表现为创新精神和创新偏好),是企业创新的内部重要驱动力。企业家是现代企业运作的核心,企业家的创新活动是推动企业创新发展的关键;企业员工蕴含巨大的创新潜能,也是企业进行技术创新的重要动力源。这就要求企业大力培育企业家创新精神,着力打造创新人才团队。
投资收益驱动:企业创新的目的是追求投资收益,追求利润最大化,投资收益是企业创新的内部驱动力。以企业战略为核心,坚持目标导向,通过多种创新模式的组合,解决企业发展问题,全面实现企业价值最大化。
企业文化驱动:创新的企业文化环境为员工营造积极的环境氛围,引导企业员工开展多元化的创新活动,从而促进企业适应变革、参与变革创新。
(二)外部驱动力
科技推进驱动:科学技术上的重大突破是企业技术创新的原动力,是驱使技术创新活动得以产生和开展的根本动因。新科技的发明和出现驱动企业进行技术创新,拓展技术应用范围,更多的研究与开发就等于更多的创新。如新一轮科技革命和产业变革为国有企业数字化转型升级提供技术支撑,为企业实现高质量发展提供动力。
市场需求驱动:指需求信息是创新活动的出发点,通过创新活动,不断满足市场、社会等需求。需求驱动强调需求方的重要性,将市场作为研发新构想的源头,能将企业创新与市场需求更好地结合起来,使得企业创新产生更好的经济效益。如基于市场需求,为用户或消费者通过提供差异化、定制化、专业化的产品或服务,能够推进企业由单一产品或服务提供商向综合方案解决商转变,有力应对来自多方位的竞争。
外部竞争驱动:市场竞争强度反映企业所在行业竞争的激烈程度,随着同行业竞争者数量增加而加剧。激烈的市场竞争给企业带来压力的同时也提供了创新动力,逼迫企业采取积极的策略,不断优化核心技术、开拓新的细分市场、升级内部管理等。如聚焦充分竞争行业和领域的商业一类企业,可通过创新差异化产品或服务、创新管理方式实现成本领先,取得市场竞争优势。
政策导向驱动:在某些市场领域市场机制失效而使企业无市场竞争压力的情况下,促使企业进行创新的驱动力主要来源于政府制定各种鼓励企业进行创新的政策,包括技术政策和创新资源的投入产出政策等。如住建部印发《“十四五”建筑节能与绿色建筑发展规划》明确,“十四五”期间,将开展提升绿色建筑发展质量、促进绿色建材推广应用等9项重点任务,政策驱动相关领域企业向绿色建筑方向加大创新力度,落实创新行为。
(三)内外部双动力驱动
企业在受到内部自发驱动和外部牵引驱动的双动力影响下,实施创新战略。

四、创新保障措施
党的二十大报告中对于完善科技创新体系提出了明确要求,“完善党中央对科技工作统一领导的体制,健全新型举国体制,强化国家战略科技力量,优化配置创新资源,优化国家科研机构、高水平研究型大学、科技领军企业定位和布局,加强科技基础能力建设,强化科技战略咨询,提升国家创新体系整体效能。”“深化科技体制改革,深化科技评价改革,加大多元化科技投入,加强知识产权法治保障,形成支持全面创新的基础制度”。企业在推进创新落地的过程中,需积极响应政策要求,结合公司实际,从创新投入、制度建设、团队打造、激励机制与免责机制等方面入手,打造企业自身创新体系。
(一)加大创新投入力度,夯实创新基础
一是加大资金投入。资金投入是企业开展创新的重要保障,没有一定资金投入,企业创新活动将无法开展。企业应对创新作长远规划,保持创新专项资金投入的稳定投入。在允许的条件下,企业应增加创新的奖励资金投入,或者依照创新实施后为企业减少的成本和争创的利润来设定奖励标准,充分激发企业自主创新活力。二是要加强人力资源投入。党的二十大报告中对“完善人才战略布局”,“加快建设国家战略人才力量”提出明确要求。人力资源是企业发展的核心动力,企业应加强对人才的引进与布局,利用优越的条件吸引外部创新人才加入企业,与高校、科研院所构建“产学研”模式,储备企业人才后备力量,采用“借人”、“借脑”的方式增强企业的自主创新能力。
(二)完善创新制度建设,提高创新能力
党的二十大报告中强调“深化人才发展体制机制改革”,企业应推进内部人才体制机制改革创新,充分激发人才活力,促使其为企业发展服务。一是建立完善企业创新制度体系,如目标责任制度、奖惩考核制度、项目评价制度、创新评优制度等,设置企业内部开展创新工作的底线,指导企业创新工作发展,构建企业创新发展的推动力。二是建立企业创新保障制度。企业应当建立创新成果库,或者知识技术管理平台,对行业领先技术成果,企业内部的各项管理、机制、技术、工艺创新成果进行建档保存,在内部员工中建立共享交流机制。加强对核心科技创新成果的保护,及时申请国家专利,通过法律手段保护自身的合法权益。
(三)加强创新人才培育,搭建创新团队
一是培养员工创新意识。企业党群部门应该注重员工创新意识的培养,通过加大宣传推广,加强舆论引导,开展广泛的主题教育和实践活动,营造良好的创新发展氛围,觉醒员工的创新意识。二是加强员工创新能力的培养。企业应积极创建学习型组织,引导示范启发员工,通过专项锻炼让员工具备创新的个性品质,掌握运用创新思维、创新方法、创新技能,激发团队取得创新成果。在企业日常培训中增加创新能力的培训比例和内容,强化创新理论和思想引导,通过团队拓展、协作训练等等方式,增进团队信任,增强团队协同创新能力。
(四)建立健全激励机制,激发创新活力
党的二十大报告中,明确“深化人才发展体制机制改革,真心爱才、悉心育才、倾心引才、精心用才,求贤若渴,不拘一格”,企业管理中,首先是建立有效的创新激励机制,提高员工创新的主动性和积极性。可以设计多元化的激励方式,如精神奖励、物质奖励等,以鼓励员工进行技术创新研发活动;可以按个人自身的创新贡献程度,将项目研发成果产生的部分经济收益给予科研人员以相应奖励,包括建立创新项目跟踪考核管理机制,实现对创新项目的短期即时激励,通过引入员工持股、中长期激励等方式,实现对创新人员的长效激励。进一步建立并不断完善人才激励机制,使人才奖励措施常态、规范化,落实到制度上,不断调动员工的积极性,激发员工的创造性。
(五)引入容错免责机制,保护创新热情
一是营造宽容的试错纠错环境,有效地提升企业创新投入水平。在企业创新过程中建立容错机制,即明确创新是在一定范围内进行的变革探索,即使出现失误,也可及时得到总结和纠正,使发生的错误和损失缩小到最小范围,使失误和风险降到最低点;同时对创新者报以宽容和保护的态度,鼓励和激发更多的企业高层管理人员大胆创新、及时纠错、总结经验,寻求创新突破口。二是完善动态评估机制,有效地保证机制落实。企业通过完善决策程序和动态评估及纠错机制,明确容错机制的界限和免于追责的条件、范围及程序,建立健全澄清保护、预警教育、问责追责等配套机制,为提升企业创新水平提供制度保障。