当前位置 : 首页 》新闻咨询讯 》公司动态 
来源:南京卓远
作者:西南公司 吴迪

引言
国企改革三年行动已圆满完成收官,站在新起点上,新一轮以提升核心竞争力为根本目的的深化国企改革的提升行动已蓄势待发。那么城市国企的改革又要从哪里再出发?通过观察,我们发现城市国企的职能模块的改革逻辑与框架体系已全面完成,但囿于历史遗留问题、上位政策的支持力度、企业运行不同特征与属性等,在实践中,部分模块的改革仍难以真正的起到激发企业活力的目的。尤其是组织管理、分层分类授权建设、内控体系建设、薪酬绩效管理等方面。为此,我们以问题为导向,特推出本期视界。

2019年国务院印发《改革国有资本授权经营体制方案》(国发〔2019〕9号),系统提出一企一策地对国有企业分类授权,出资人代表机构对不同类型企业给予不同范围、不同程度的授权放权,要建成与中国特色现代国有企业制度相适应的国有资本授权经营体制,实现授权与监管相结合、放活与管好相统一。国企三年改革行动已经圆满收官,城市国企分层分类授权的建设和落实尤其重要。
一、分层分类授权背景
2015年12月,国务院国资委、财政部、发改委联合发布《关于国有企业功能界定与分类的指导意见》(以下简称“《指导意见》”),明确提出要准确界定不同国有企业的功能,针对性推进改革的要求,从推进改革、促进发展、实施监督、定责考核等方面体现差异性,同时明确实施主体与分类方案、分类的跟踪及动态调整为其中关键环节。2020年4月国务院国资委召开深化国有企业分类改革专题推进会,进一步细分国有企业分类方法,将现有国有企业划分为商业一类、商业二类和公益类企业,并明确改革重点:商业一类企业改革突出市场化机制、均衡型治理、差异化管控方面;商业二类企业改革突出加大国有资本投入和新兴产业布局,同时要加强市场化改革;公益类企业改革核心是摆脱行政思维,遵循市场经济规律和企业发展规律,健全市场化机制,充分学习借鉴市场化改革经验。《指导意见》强调了国有企业推进改革中分类思维的重要性和基本要求,禁止一刀切形式,引出了分类授权放权的线索。
2018年7月,国务院印发了《关于推进国有资本投资、运营公司改革试点的实施意见》(以下简称“《实施意见》”),除明确两类公司转型方向及工作重点外,也明确国有资本投资、运营公司的设立是为了“改革国有资本授权经营体制,完善国有资产管理体制,实现国有资本所有权与企业经营权分离,实行国有资本市场化运作”。《实施意见》的提出明确了建设授权机制在国有企业市场化转型中的重要性,是“管资本”模式的国资授权经营机制改革真正落地的重中之重。
2019年,针对产权与机制、经营主体活力、资源内耗与重复建设三大国企历史顽疾,国务院国资委印发了《改革国有资本授权经营体制方案》(以下简称“《方案》”)、《国务院国资委授权放权清单(2019年版)》(以下简称“《清单(2019年版)》”)。《方案》明确了国资委、财政部及其他部门、机构作为出资人代表机构的履职方式,并且基于“权责统一”原则,要求企业明确自身监管、改革与发展责任。《清单(2019年版)》重点选取了5大类、35项授权放权事项,包括规划投资与主业管理(8项)、产权管理(12项)、选人用人(2项)、企业负责人薪酬管理、工资总额管理与中长期激励(10项)、重大财务事项管理(3项)等,其中一二五类重点对企业,三四类重点对个人,内容上聚焦国企改革重点,包括混合所有制改革、资产重组、上市公司与股权管理、职业经理人及市场化薪酬分配、中长期激励等。《方案》及《清单(2019年版)》的提出,以具体的指导明细内容,将国有企业分层分类授权工作推动到落实层面,加快了各区域国资系统建设分层分类授权体系的进程。
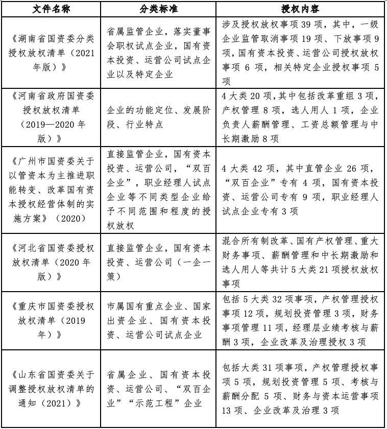
自《清单(2019年版)》发布以来,多省、市、区国资委顺应本轮国企改革浪潮,基于本地国企发展特点,先后发布了国有资本授权相关清单类文件,加快推动包括完善公司治理结构、一级企业对所属企业同步开展授权放权、任期制和契约化改革、市场化经营机制完善等配套动作在内的国企改革工作。
表1.1 分层分类授权政策整理

最后随着2020年5月《国企改革三年行动方案(2020——2022年)》(以下简称“《行动方案)》”)的印发,国企改革进入行动关键期,打造国有资本投资运营公司成为改革重要方向,形成以管资本为主的国有资产监管体制。建立分级分类的授权体系,激发国有企业经营管理活力也是《行动方案)》七大专项行动的部署之一,各区域国企在对照行动方案、实施改组组建过程中,为实现“管资本”模式的国资授权经营机制改革真正落地,建设差异化的管理机制,对不同功能定位、行业领域、发展阶段的子企业实行差异化的分类考核、分类监管、分类授权放权,成为改革工作的重中之重。
总体来看,国有企业分层分类授权政策的提出并不突兀,而是经过了长时间的铺垫积累,逐步明确了授权目的、授权层次、授权范围后才纳入了整个国企改革行动中推动执行。

图1.1 分层分类授权关键政策梳理
但在实际落实中,问题频出。随着国有企业业务的快速发展,业务规模及线条增加,大多数区域重点国有企业下属直管二级企业数量急剧提升,其规模不同、大小不一,业务成熟度也存在较大差异,而以往的工作中,对于二级企业的管理缺乏分类基础,就造成包括投资决策、人力资源等各项管理工作缺乏系统性、科学性、规范性的依据,最终造成集团对于二级企业的管理耗费精力高,对于二级企业分类管理授权上呈现“急、散、杂”的特点。
同时在本轮国企改革压缩管理层级的要求下,部分进度稍快的国有企业,基于资源资产划分打造形成了二级子集团,建立了“集团本部-二级子集团-三级专业公司”的组织架构。另外在区域国资整合动作越来越频繁的背景下,有许多区县平台公司进行了区域范围内的国资国企整合,也快速打造了“集团本部-二级公司-三级项目公司”的三层组织架构。基于这一背景,为准确定位二级公司,充分激活各层级公司经营管理活力,开展分类授权,明确集团本部及二级公司或子集团间的权责界面是必不可少的。

二、分层分类授权内涵
通过对分层分类授权系列政策内容进行分析整理,我们了解到,在推进分层分类授权过程中,主要包含两个层面、四大基础分类的授权动作开展和工作要求。
(一)分层授权内涵
从政策内容来看分层授权内涵,一是政府或国资管理单位等出资人向企业层面进行授权,二是企业内部、由集团层面向下属二级、三级企业进行授权。
1、出资人向企业授权
第一层授权,是针对出资人代表机构与国家出资企业之间权责边界不清晰,国有资产监管越位、缺位、错位现象仍有发生,国有资本运行效率有待进一步提高等问题而提出的。主要动作为实行清单管理,制定出台出资人代表机构监管权力责任清单,明确清单以外事项由企业依法自主决策,清单以内事项大幅减少审批或事前备案。本层级授权理顺后,原则上应实现由企业自主经营决策的事项由企业经理层和职能部门开展管理工作,将配合承担的公共管理职能归位于相关政府部门和单位。授权关键点在于国资监管系统能否“授得下”、“管得好”,国有资本投资运营公司能否实现“接得住”。
2、集团向子公司授权
随着国有企业改革工作深度推进,进入具体落实阶段,第二层授权也逐渐受到关注。第二层授权具体指在企业内部,集团对下属二、三级企业依照业务领域和功能定位开展分类授权管控、分类考核,辅以任期制和契约化改革、工资总额管理制度及相应的监督管理机制,有效推动各单位改革和发展,进一步激发各层级企业经营活力与经营效率。可见,集团向子公司分类授权管理是开展系列工作的基础,是经营活力有效提升的土壤与基础保障。本轮授权关键点在于一级国有企业能否“放得下”、“管得好”,下属重点企业能否“接得住”,并实现高效经营。

图1.2 分层授权等级划分示意图
(二)分类授权内涵
在第一层授权中,各省(市、区)政策文件基本将授权企业划分为两类公司、直管国有企业、双百企业、其他企业(以参股企业为主)四大基础分类。具体来看,两类公司作为本轮授权放权改革的主要落实对象,授权要求与《清单(2019年版)》内容高度一致,甚至基于区域发展需要可略有拓展;一般区域直管国企,当前也均以两类公司为标杆来开展改革进程,但实际执行有限,在具体业务开展上仍有行业的桎梏,总体授权范围小于两类公司;双百企业作为各行业内高速发展的国有企业,不乏处于敏感行业的领军企业,在授权事项上需结合具体情况,制定“一企一策”;对于参股企业,国资监管部门无实际控制权,一般不介入日常经营,以加强参股管理为主,不涉及授权放权内容。
表.2 不同企业在第一层授权内涵差异

在第二层授权中,开展分类工作属于分层分类授权工作在企业中落实中的关键环节之一。目前具体分类方式与分类标准尚没有固定标准,但只要能够科学合理的支撑集团管控,有效激活企业经营活力,且实现国有资产的保值增值,即为合适的分类授权方法,在此不过多展开叙述。

三、分类授权关键环节分析
基于前文对分级分类授权工作的政策内容及工作内涵论述可发现,当前第一层分类授权工作已基本形成了较为固定的模式与标准。而企业方能直接参与并享有较大主观能动性的是第二层授权内容,即企业内部的、由集团层面向下属二、三级企业开展的分级分类授权工作,是实际工作推进中问题较多,更加考验经营层管理能力,同时在当前国企改革中较为紧迫的内容。因此对第二层分类授权工作中的关键环节进行梳理将是本章节主要内容,同时将结合当前国有企业中的一些典型做法,进一步明确在第二层分类授权中开展工作的重难点,并提供相关工作开展的思路。
总体来看集团向子公司开展分类授权主要包含以下五个关键环节,且各环节主要开展工作及工作成果如下。

图1.3 分类授权工作开展的关键环节
(一)分类标准确定
在推行集团内的分类授权工作时,首先需要明确对下属公司开展分类授权的划分标准。从原则上说,在进行二级公司分类时,应坚持以全面推进集团整体发展战略导向为中心,兼顾企业历史和管理现状的原则,围绕整体业务布局,深化集团企业管理改革,基于各业务板块发展需要,全面服务于提升集团管理水平与价值创造能力,才有利于平稳有序推进下属企业分类管理标准的制定、宣贯和执行。
制定分类标准时,从实际授权分类上看,最常见的划分方式为基于集团中长期战略发展方针,以二级企业业务开展情况进行初步划分,同时参照功能定位,以国资委统一的商业一类、商业二类及功能性企业功能划分进行辅助调整。一般来看较为成熟的业务板块授权较为充分,而新设业务板块在管控上则较为严格。

除此之外,另一种更为复杂的方式则是制定行权能力评估指标体系,将业务开展差异与业务特性、企业实际行权能力、管理成熟度作为定性指标内容,以经营数据为依据,综合考核企业经营特性,制定可量化、可比较的评价指标与评价标准。在已形成的着重规模、效益、管理难度的通用指标基础上,以二级企业差异化类别管理为导向,评估宏观战略环境变化与挑战,综合分析各业务板块发展变动,根据企业的功能定位和业务特点设置差异化专用指标,同时明确需要进行特异化管控的企业类别。通过定量指标和定性指标相结合、通用指标与个性化指标相补充的方式,采取得分核算的方式为企业授权等级进行划分。下表为某集团开展下属企业授权等级划分的评分表。
从两种授权等级划分的方法来看,分类授权等级评价标准既要考虑下属企业的共同性,又要兼顾企业的个性因素;要全面反映企业综合的经营管理水平,包括经营规模、经营效益和管理难度等,又要反映二级企业功能定位和行业发展水平,并结合实际业务开展需求进行重点评判。例如企业业务为能源投资,则要重点关注与其主营业务相关的投资规模;如企业定位为内部服务类,则管理成熟度更要考虑人事费用率等因素。通过对各企业多维度、多线条的指标体系的建立,才能最终形成较为完善的分类授权等级划分标准。
(二)分类体系落实
在明确分类标准后,需进行具体的分类授权管理工作推进落实,进一步明确各二、三级企业的具体授权等级。
首先需要对特异性处理的企业进行排除单列,明确纳入统一分类授权管理体系的企业名单。一般来说进行经营评估需要二级企业具备一定的连续经营数据,因此常见的特异性企业类型包括新设企业、创新型企业、非经营单位、待清退企业等。
明确纳入分类授权管理体系的企业名单后,被授权企业需先了解整体的分类框架,对已形成的评判标准进行交流沟通、指标选定完善,并开展授权等级评定相关材料的申报工作,作为评判依据支撑。集团层面则基于下属企业提交的授权等级申报材料,开展相关的指标评判工作,基于评判因素的权重设定及具体指标赋分结果,计算每家企业行权能力得分;最后基于设立好的赋分模型得出被授权企业在分级分类授权得分体系中所处的区间范围,对范围内的二、三级企业进行授权等级划分。经营数据通常采用企业连续三年的平均数据,因为三年能够较为客观地反映出企业经营数据的连续性与持续性,同时也与经营层的任期较为契合。基于此,除重大发展事件外,授权等级的评价周期也可设定为三年。
除各因素计算得分外,还可以通过设置能反映企业发展阶段以及对集团战略发展影响度的调节系数。在更契合不同二级企业的定位的同时,对下属企业发展提供导向作用。通常调节系数主要考虑二级企业的战略影响,即从集团战略决策、价值目标、产业结构达成以及集团市场目标达成的维度进行赋值,同时调节系数与集团对业务板块的战略调整也息息相关。此外,实际应用中部分企业设置调节系数时,为表现对初创期的二级企业发展进行鼓励与保护,在一定范围内会基于二级企业成立年限采用倒序方式进行系数赋值。
因此在分类授权体系执行落实中,最终得分计算公式可表现为:

其中X为通用性评价指标的单项得分,β为对应通用性评价指标的单项权重,λ为不同通用性指标类型的调整系数,基于各企业所处的战略定位,经营性质对通用性评价指标得分影响进行调整,b为被评判企业的特异性指标加减分。
(三)授权清单明确
明确授权等级划分及不同授权分类所包含的企业名单后,需要进一步明确各授权种类下所应包含的授权事项,出具分类授权清单。
在保证与第一层授权总框架符合的前提下,根据企业经营特点、管理要求的不同,有两种不同的清单制定工作推进思路。其一是将授权内容划分为通用授权及个性化授权两部分,进行综合评估,集中进行授权清单的统一制定。一般由集团董事会办公室牵头,联结各部门综合讨论得出,各职能模块授权以统一的进度与节奏推进整体授权清单的形成与完善。其中通用授权为在已形成的分类授权等级基础上,对各级别企业采取的共性授权清单;个性化授权则是基于每家企业各自的经营需求及业务开展特点,进行的小幅度授权内容调整。下图为某集团董事会办公室制定印发的《分类授权清单》中不同层次授权内容。
其二是以职能线条为主线,由职能部门对下属企业相关职能行权能力进行独立评估,来进行相应授权范围划定,推进各职能授权进度,并制定对应的授权清单。各子公司授权清单制定以职能线条分解,并分别由集团不同职能部门独立开展评估工作,进行授权清单制定及后续的授权范围动态调整,实现灵活授权,董事会办公室仅作为牵头部门进行总体协调,避免各职能板块差距过大,形成冲突。在最终授权清单成果上,表现为各职能板块独立的授权内容,如《授权清单(投资事项)》,或作为对应职能管理制度中的内容(如并入《薪酬管理制度》中作为章节内容)。此类授权方式常见于下属企业经营业务多元化明显,且差异性较大的集团公司。

图1.5 以职能线条授权示意图
总体来看,上述两种授权清单的制定方法经过对比,各有优势。传统清单式授权能更快建立起满足授权体系的分类授权清单,同时在组织形式上更为常见(牵头部门+支持部门);职能线条式的授权清单确定方式,能更及时地反映下属企业实际行权能力与管理需要,但在组织形式和推进方式上,对集团各职能部门提出了更高的综合能力要求。其中明显的相同点是,两种授权清单制定方式,均强调了对被授权企业实际工作开展的个性化行权需求的满足,这实际上也是开展分级分类授权工作的难点所在,即如何更好地解放业务生产活力,在集团层面的业务开展熟悉程度及市场洞察力上提出了极大的要求。
表1.5 两类授权工作推进形式对比表

另外需要特别关注的是,在制定授权清单时,应明确授权穿透层级。对于集团组建时间较短,各类管理体系尚不成熟的企业,应尽量实现向下级公司授权的一步到位,减少转授权情况的出现;而对于集团运行成熟,且下属公司具备较好的管理体系,可适当放宽相关的转授权机制,但监督机制仍需跟进。
(四)监督体系建设
对下属企业授权后,集团层面并非完全放开管理,而是要通过建立完善的监督机制,为相关事项的运行监督护航,实现“管的好”。在集团对下属企业的监督管理工作中,常见的方法包括审计管理、风控管理、派驻股权代表等,辅以对授权企业经营管理者的契约化管理,实现授权后的效益实现。如何将相关工作做实,并有效发挥出相关的监督管理功能,避免空有制度却无法落地实施是实施监督体系建设的重中之重。本部分以派驻国有股权代表这一常用的监督管理体系为例,介绍在相关工作开展上的关键内容。
国有股权代表指的是在含有国有股份的企业中,国家需要派出代表人员进驻企业,负责推进国有资产保值增值的使命实现,国有股权代表一般会担任相应职务来发挥其国有资产“维护者”和“代言人”的作用,并需要承担国有资产增值保值的个人责任。国有股权代表担任的职位主要分为三类:董事会成员、监事会成员、高级管理人员等,具体担任职位要根据企业的类型(国有独资、国有控股、国有参股)而定。
为充分发挥派驻股权代表对下属企业的监督管理效用,需要实现对派驻股权代表的管理、监督及考核机制制定与落实。一是要明确股权代表的任免程序、任职资格及权责义务,只有程序完整合规,才能确立相关工作开展的基调;二是明确对股权代表工作的记录要求,包括会议出席情况、议题参与情况、作用发挥情况等,并周期性形成工作报告,对任职企业的重要决策及实施情况、经营现状及存在问题进行汇报,同时出具个人意见建议,便于集团层面加强对下属企业运行的掌握;三是明确对股权代表的考核制度,发挥考核的指挥棒功能,从日常工作落实、工作效用发挥、勤勉尽职情况等方面进行评判,同时基于所属企业的年度目标设立关联性指标;四是落实考核结果,参照一般经营层考核结果运用,影响股权代表的薪酬绩效及岗位职级调整。同时股权代表作为集团熟悉子企业经营情况的重要渠道,应将集团层面利益视为优先,如何平衡任职企业效益与集团整体效益间可能出现的矛盾,是在工作开展及考核评价中弹性考虑的内容。
同样的,类比其他监督管理功能,在建立监督体系中,也需要先明确开展监督管理工作的责任人或组织机构,其次明确相关工作执行的开展抓手及开展形式,第三是明确相关的考核机制,最后则是要强化考核结果落实,以此搭建切实有效的保障体系,促进授权机制的合规执行。
(五)动态调整机制
为进一步规范和完善企业内部管理,提高企业的经济效益和综合竞争力,有效激励企业不断提升经营管理水平,激发干部干事创业动力和活力,形成推动企业高质量发展的有力抓手,打造PDCA良性循环,在二级企业授权落实后需要在已有分级分类授权框架的基础上,建立动态量化评价管理机制,但具体操作需要特别关注以下几点:
一是评估内容的明确。如同开展分类授权工作一样,在集团内部,各二级企业间发展并不均衡,发展速度存有差异,各企业实际情况、业务特点与管理模式千差万别,因此在授权后的评价工作开展时,要针对性的设置评估体系,评估授权力度与行权能力建设的对等性。对授权后效果的评估着重围绕以下几方面:一是对授权力度的反馈与评估,由被授权企业自主反馈授权后执行意见;二是对行权能力建设的反馈与评估,由被授权企业自主反馈、集团部门动态评估进行双向考量;三是对相关授权执行的综合评估,由被授权企业出具授权范围内重大事项的审批执行情况,集团部门跟进评估执行效果。
二是对分类授权机制的周期性系统调整。主要涉及到授权清单、授权等级的调整等内容。开展相关工作时有两个关键点需要明确,一是处理好特殊企业及非经营单位的分类管理。由于分类授权工作开展时的单列,在后续评估工作开展时,同样要先确定是否将其纳入常规分类管理范围,按照其职能定位、业务性质、整体规模、作用发挥等情况,能否参照相应类别企业进行授权管理。其中新成立企业应基于其管理定位及战略定位进行专项决议;二是调整周期的确定,通常调整周期与分类评估周期保持一致为三年,但对于发展迅速的企业及新设企业,评估周期可特设为一年。
三明确施行机制。包括评估执行主体与评估工作流程。与前文相承接,根据授权清单制定的不同方式,执行主体上应保持相同的机制,即职能线条授权由各部门独立开展,清单式授权由董办牵头;评估工作流程依然采取双向信息对接的方式,即被授权企业提交相关行权工作报告、行权建设成果及其他辅助资料,评估部门依据材料,对照上一轮分类授权评估结果进行审定,基于审定结果开展授权等级、授权范围的调整工作。
四是要强化评估结果运用。二级企业分类授权后的评价结果须与实际工作中的行权硬性配置,行权情况与经营表现进行直接挂钩,如领导班子职数、工作开展合规性、财务数据表现等;同时要基于评估结果,对被授权企业的薪酬水平、人员配置、经营目标等进行动态调整,构建起二级企业授权级别能升能降、经营层薪酬水平能增能减、人员编制能多能少的协同机制,真正做到分级分类授权与集团管理各维度上的协同联立。
(六)分级分类授权具体案例
成都产业投资集团有限公司(以下简称“成都产业集团”)是由原成都工业投资集团吸收整合市农发投公司和市技转集团于2017年底改组成立,注册资本100亿元,是成都唯一入选“双百行动”综合改革市属企业。近年来,成都产业集团紧扣“引导产业投资、促进产业升级”功能定位,深度转变经营模式,着力在现代治理、市场经营、专业运作等方面创新突破,不断激发动力活力。截至2021年10月底,集团资产总额1258亿元,营业收入、利润总额分别同比增长80.2%、356%。聚焦现代治理能力提升,以管住风险和放活经营为目标,成都产业投资集团建立分级分类授权经营和全面覆盖有效的监管体系,推动放权赋能向“管资本”转变。通过持续深化授放权经营,下属企业经营活力有效激发,其中获得A类授权的下属产业资本集团连续三年利润同比增长50%以上,成为集团利润的“单打冠军”。
为推进分级分类授权体系的建设落地,成都产业集团主要开展了四个方面的工作。
一是优化现代企业治理结构。成都产业集团通过进一步厘清各治理主体权责边界,实现党委讨论前置事项清单和党建进章程“双覆盖”,参照国务院国资委对中央企业要求编制了集团层面的《董事会工作规则》,针对性制定了董事会向经理层授权、监督经理层行权机制,为后续开展分级分类经营授权,充分激发下属企业经营活力奠定了一定基础。
二是开展分级分类授权经营。2020年9月成都产业集团由董事会办公室牵头,通过外部条件、公司治理、人才队伍、企业实力四个方面因素考虑,制定形成了《成都产业集团下属二级企业分类评分指标体系》,以此对下属15家企业进行了ABCD分类分级评价,将包括项目投融资、资产出租、薪酬福利管理等11类权限进行了分级分类授权。最终分类授权结果上5家A类企业享有充分授权,9家B类企业享有部分授权,1家C类企业不予授权,并形成《成都产业集团授权放权清单(2020年)》(以下简称“《清单(2020年)》”)。《清单(2020年)》主要明确了分级分类授权的结果及针对各授权级别的具体授权清单,以及部分特殊授权企业的特殊授权内容。通过实施授放权经营,各下属企业结合工作实际持续纵深推动标准化、规范化运作,实现决策责任归位和管理责任到位。
为持续完善分类授权体系,成都产业集团制定了动态评估体系。评估体系包含授权运用情况汇报、授权能力动态评估体系等工作机制,评估周期为一年一评,由董事会办公室牵头开展。2021年8月,成都产业集团对2020年度授放权经营执行情况开展了“综合评价+企业自评”,通过征求集团领导和相关部门意见、走访调研各相关下属企业、各下属企业自评等多种方式,对集团2020年授放权工作实效进行了全面梳理和评价,结合2021年授放权工作计划,形成了《集团2020年授放权事项运用情况的综合报告》,报告系统梳理了分级分类授权后二级单位在不同授权内容上实际工作开展情况,不同授权级别企业在行权能力建设情况,存在的问题以及解决完善思路等内容。
本轮授权动态评估后,成都产业集团基于评估结果,进一步扩大授放权执行主体范围,充分考虑新设立或新提级管理的下属企业经营实际,将纳入集团授放权管理的15家企业扩大至20家,并将充分授权的A类企业由2020年的5家增加至10家;根据成都市加大国有资本对科技创新赋能要求,对新设下属科创投集团单独开展符合创投特点的授权经营,明确主业范围内的创业投资及基金业务、股权退出交易等15类自主决策事项,极大提高了审批效率。
三是创新审计垂直管理模式。围绕构建集中统一、全面覆盖、权威高效的审计监督体系,创新建立以集团审计中心为抓手的“1(一部)+1(一中心)+1(一平台)+N(多下属企业)”内部审计管控模式,全面整合协同内部审计资源,搭建大数据内审平台,通过审计目标管控、标准制定、力量调配“三统一”和审计规划计划、规则制定、督促整改和组织实施“四集中”,全面整合内部审计资源,实现审计监督全覆盖,打造集团内审监督一盘棋。
四是搭建了完备的股权代表管理机制。成都产业集团为强化下属企业股权代表管理,制定了《专职董事委派管理暂行办法》《兼职董事、监事委派管理办法》《外派董事监事履职管理办法》一系列制度体系,对派驻下属企业的董事(监事)职责履行、管理工作、考核评价体系和实施方法、相应考评等级及奖惩制度等均做出了清晰完善的规定。同时委派董事、监事的工作汇报、工作记录有专门的表格工具与文本要求,在考核指标设置上清晰明确并与实际工作相结合,对派驻股权代表的工作开展有明确指导作用。

四、小结
分层分类授权作为本轮国企改革中的重要一环,其在落实环节上其实并无太多特别之处,与三项制度改革、任期制和契约化改革等内容相似,核心目的均是为了激发各级国有企业经营活力,提高经营管理效率,但分层分类授权更加看重集团经营管理层对于所经营业务与下属企业的熟悉程度,同时也更加需要上下层级间的沟通交流,对于集团层面来说,照搬照抄且不可取,务实且合适的便是最好的。