当前位置 : 首页 》新闻咨询讯 》公司动态 
前言
当前国企改革三年行动已经完成,下一轮以“提升核心竞争力、增强核心功能”为重点的深化改革已在谋划,服务地方发展的地方国资国企更将成为改革的重头戏。在此背景下,南京卓远特提出地方国资国企改革重点工作盘点系列,对热门的十大领域进行梳理,为下一轮改革的新风向进行研判与分析。

作者:南京卓远研究中心

过去三年,江苏了展现推动长三角一体化发展新作为的担当。在一揽子稳经济政策措施下,即使受到疫情影响,江苏经济运行仍呈现持续恢复、回稳向好态势。2020年—2022年江苏生产总值连续跨越两个十万亿元台阶,位列全国第二,年均增长9.4%。2022年人均地区生产总值达14.4万元,次于北京、上海,位列全国第三;一般公共预算收入达9258.9亿元,同口径增长1.5%,位列全国第二;省、设区市国资委监管企业资产总额8.59万亿元、净资产3.20万亿元,同比分别增长8%、7.6%。同时深入实施国企改革三年行动,全面按序时进度完成138项改革任务,在地方国企改革三年行动重点改革任务阶段性评估中,江苏两次被评为A级,受到国企改革领导小组办公室通报表扬。下一步,江苏国资将更加注重高质量发展,加快建设世界一流企业,聚焦“一利一费四率”指标,围绕“一增两稳三提升”目标,全面构建江苏国企发展大格局。

(一)国资规模与布局优化调整
2022年,江苏省、设区市国资委监管企业资产总额8.59万亿元、净资产3.20万亿元,同比分别增长8%、7.6%;营收1.23万亿元,同比增长6.5%;利润总额1,088亿元、净利润870.4亿元,同比均下降9.6%。主要集中在战略安全、产业引领、国计民生、公共服务等领域。不过各地级市的国资规模差异较大,面临布局优化调整的任务也不尽相同。
如下表1所示,2022年江苏13个地级市的国资规模可分为三个梯队。第一梯队是市属国资总资产在5000亿元以上的城市,分别为南京、无锡、盐城、徐州、镇江五个城市;第二梯队是市属国资总资产介于3000亿元-5000亿元的城市,分别为苏州、常州、淮安、南通四个城市;第三梯队是连云港、泰州、扬州、宿迁,市属国资总资产介于1000亿元-3000亿元之间。
表1 2022年江苏13个地级市市属国资规模及布局情况(单位:亿元)

各地国资规模的差异性与其布局有着较大的关联。以南京、无锡、盐城、徐州、镇江为例,(1)南京的国资规模保持稳步上升的状态,形成资产过万亿、营收过千亿、利润过百亿的规模,集中投向战略性新兴产业和“2+2+2+X”创新型产业。(2)无锡国资也布局了战略性新兴产业,同时保持着高端纺织服装的优势。(3)国资规模排名第三的盐城,布局集中在基础设施、沿海开发、现代农业等领域,战略性新兴产业布局不足,国资布局有待优化。(4)徐州经过2022年对市属国企重组整合,国资布局得到较大的优化,优势资源集中流向高端装备和智能制造及战略新兴产业,“一体两翼”的布局助力国资规模增加。(5)镇江先对国资系统内部三大板块的资源进行整合,然后向前瞻性、战略性产业倾斜,这一布局调整取得了较好的成效,仅2022年上半年的国资规模就名列前茅。
(二)重组整合
过去几年,江苏由上而下开展重组整合。通过战略性重组和专业化整合,国有资本进一步向基础设施、能源资源、粮食保供、战略性新兴产业等重要行业和关键领域集中,同时也改组、新组建一批专业的人才集团、环保集团。
经不完全统计,2020年—2022年期间,江苏十三个地级市的重组整合情况如下表2所示。南京的重组整合以省属企业居多,多通过改组实现。苏州、无锡、扬州的重组整合路径相似,主要通过改组、新组建的方式,将业务相近或相同的市属国企重组整合新设,减少不必要的同质化竞争。淮安 1、徐州 2、盐城3三市的重组整合起于顶层规划,通过改组、新组建的方式,对市属企业内部同类企业和同类业务重组整合,减少市属国企数量。宿迁和连云港的重组整合都围绕着“港口资源”展开,各自组建了港口集团。南通整合市本级三家粮食企业资产注入新组建的粮食集团,整改国有粮企“两分离、四分开”改革不到位的问题。
12021年淮安印发《关于组建(重组)市属企业的通知》(淮政发[2021]16号),随后改组、新组建了5大市属企业。
22022年徐州市委、深改委通过《关于对部分市属国有企业实施重组整合的工作方案》,对6家市属国企进行同业重组整合。
32022年盐城市政府常务会会议专题审议《市属企业内部资产结构优化整合实施方案》,推进市属企业内部同类企业和同类业务整合。
表2 江苏地方国企战略性重组与专业化整合事件梳理(不完全统计)


备注:1、案例统计不含中央企业与江苏国资间的重组;2、参考来源:choice,相关资讯整理
根据政府工作报告以及预算报告、省国资委意见,2023年继续在国有经济重点行业领域加快战略性重组和专业化整合,如能源保供、粮食安全、水安全、供应链安全、重大基础设施安全等方面,打造一批产业集中度高、核心竞争力强的企业,增强在产业链中的控制力和带动力。
(三)混合所有制改革
江苏高度重视混改工作。从混改实践反馈来看,江苏始终支持国有企业采取上市发行股票、增资扩股、引进战略投资者、规范实施员工持股等多种方式,深化混合所有制改革。并于2022年4月印发了《江苏省企业混合所有制改革操作指引(试行)》(苏国资〔2022〕33号,以下简称“《操作指引》”),一是规范混合所有制改革操作流程;二是明确能够通过市场化方式推进混合所有制改革,如通过产权市场、股票市场等平台进行;三是推动混改企业切实转变运营机制,包括深化三项制度改革、灵活用好员工持股等多种激励约束机制等。
各市的混改百花齐放。南京的混改以股权重构引入战略投资者,推动国企效率、质量、动力变革。到2022年11月,南京已有77家企业完成混改,引入社会资本100.22亿元,市属国有混合所有制企业比重已达68%。无锡主要以混改加快推进上市,打造了一批板块清晰、主业突出、产业领先、核心竞争力强的企业。常州主要在市属二级公司、特别是市场化程度较高的国企进行混改。连云港自上而下地混改也取得了较好的成效,2020年—2022年累计通过增资入股新增混改企业4家,合资新设混改企业5家;与此同时,制定了《市属国有企业混合所有制企业员工持股操作指引》,支持符合条件的混改企业规范实施员工持股。
另外,按照国资委印发的《中央企业混合所有制改革操作指引》(国资产权〔2019〕653号),要推动“双百企业”混改取得新进展新成效。在2022年449家“双百企业”动态名单中,江苏共有6家企业入选,分别为国信集团、华泰证券、苏盐集团、金陵饭店、南京旅游集团、徐工有限,其中苏盐集团、徐工有限均被评为优秀地方“双百企业”,苏盐集团全国盐行业中唯一获评优秀“双百企业”的单位。
表3 双百企业典型案例改革举措亮点

数据来源:企业官网、资讯整理
表4 江苏中长期激励机制工具

数据来源:江苏国资委官网
(四)地方国有企业IPO与上市公司管理
截至2022年12月31日,江苏地方国有控股上市公司达84家,总市值达到1.31万亿元,规模可观。根据《江苏政府关于进一步提高上市公司质量的实施意见》(苏政发〔2020〕102号)、《江苏上市公司高质量发展行动计划(2021—2025年)》(苏金监发〔2021〕67号):一方面,不仅要推动符合条件的优势企业加快上市步伐,还要提升国有控股上市公司质量;另一方面,推动国有控股上市公司在合规管理、公司治理、市场化并购重组、中长期激励等方面提质增效,加快形成以先进制造业集群和战略性新兴产业为特征的资本市场“江苏板块”。我们认为江苏国有控股上市公司的数量将会持续增加,并且质量不断提升。
落实到各个地级市,根据不完全统计,截至2022年12月31日,南京国有控股上市公司的数量最多,为29个,分布在电热燃供应、房地产业、交通运输业、软件和信息服务业等行业;市值也最高,为5946.25亿元,令其他区域难以望其项背。其次是苏州,数量为18,分布在房地产业、金融业、设备制造业等;市值仅次于南京,为1729.37亿元。第三是无锡,数量是14,分布在电热燃供应、建筑业、金融业、设备器材制造业等;市值为1133.79亿元。另外市值比较突出的有淮安、宿迁,淮安的今世缘酒业、宿迁的洋河股份这两大上市公司为两地贡献了较大体量的国有控股上市公司市值。
表5 江苏13市国有控股上市公司情况(不完全统计)

数据来源:国资委官网、choice、资讯整理
(五)国企强链补链与科技创新
江苏主要通过实施集群培育、百企引航和千企升级等一系列计划举措强链补链。最新国务院国有企业改革领导小组办公室公布的“科改示范企业”名单中,江苏共有5家国企入围,加上此前入选的通行宝公司、南京工艺,江苏共有7家企业入选“科改示范企业”名单。另外在顶层设计上,江苏陆续印发《江苏“产业强链”三年行动计划(2021—2023年)》(苏政办发〔2020〕82号),提出实施“531”产业链递进培育工程;《江苏上市公司高质量发展行动计划(2021—2025年)》(苏金监发〔2021〕67号),提出要开展产业链供应链“链主”上市企业提升专项行动;《江苏专精特新企业培育三年行动计划(2023-2025年)的通知》(苏政办发〔2023〕3号),提出要通过专精特新企业抢占产业链发展的重要节点,让“小块头”释放出大能量。
落实到各市,主要是以园区为基础进行强链补链与科技创新。南京、宿迁依托于一区多园,聚焦战略性新兴产业和高端制造业。苏州在医疗器械产业、光子产业方面打造了一流产业创新集群。无锡、镇江、南通、盐城聚焦电子元器件、高端装备等战略新兴产业,延伸补强高新区新一代信息技术产业链条,镇江特别在船舶海工装备、半导体、现代物流、数字创意等领域,引进产业链上下游配套项目,全力补链扩链强链延链。扬州致力于打造智能装备、生物医药健康为主导的科创名城。泰州术业有专攻,在医药产业探索“医药名城+医药名企”强链发展模式。常州独树一帜,既探路国际科技产业合作新模式,建设中瑞(常州)国际产业创新园,对接“瑞士工业4.0”计划,试图在智能装备制造、碳纤维复合材料、生物医药及医疗器械等产业集聚,也在招引新能源产业链的相关企业,将国际产业创新园的资源与国内新能源产业链对接盘活,充分打造新能源之都。连云港和淮安主要在招商方式上创新,如连云港基金招商了一批“链主”企业,签约落地了一批数字经济、高端装备制造、生物医药和医疗器械等项目,助推产业链延链、补链、强链;淮安链式组团招商,不仅打造了高端装备制造、电子信息等新兴产业,还建立了现代绿色食品优势特色产业。
表7 江苏补链固链强链项目(不完全统计)

表8 科改示范典型案例梳理

数据来源:国资委官网、企业官网、资讯整理
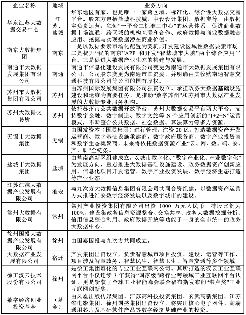
(六)数字经济与大数据
《2022数字江苏发展报告》显示,江苏省数字经济规模超5.1万亿元,位居全国第二,占全国的11.8%,数字经济核心产业增加值占GDP比重达10.6%。江苏省数字经济发展的主航道是产业数字化,制造业数字化是其主体板块。
各地级市国有企业数据经济发展方向略有差异,南京注重软件制造,国有高新技术企业、科技型中小企业以软件研发为主;苏州大力建造高端制造业,采取央地合作、龙头企业合作等切入赛道;南通聚焦“3+3+N”开展“万企上云”,实现各类企业互联互通;盐城正在打造“数字盐城”,实现政务数据全平台;工业基地徐州则以工业互联网平台搭建作为主要目标,徐工汉云的“5G+工业互联网”全价值链应用项目入选工信部典型案例。
根据《政府工作报告》以及江苏各地国资预算报告来看,江苏省将继续抢占数字经济赛道,省属企业将数字经济发展‘2373’工程,推动数字化与产业双转型。南京、苏州、徐州等工业发达地区地将进一步推进国有企业数字化转型和业务拓宽,深入拓展场景应用,培育第三代半导体、元宇宙等数字新产业和新业态,培育更多国家级智能工厂、数字领航企业和工业互联网试点示范项目。淮安、无锡等地将持续实施资源整合,将国资、政务、数据交易、企业等数据要素整合到大数据集团或大数据企业。盐城、苏州将依托先发优势做好地方大数据交易所的数据流通规则以及数据融合。
表9 江苏国资大数据企业与项目

数据来源:国资委官网、企业官网、资讯整理
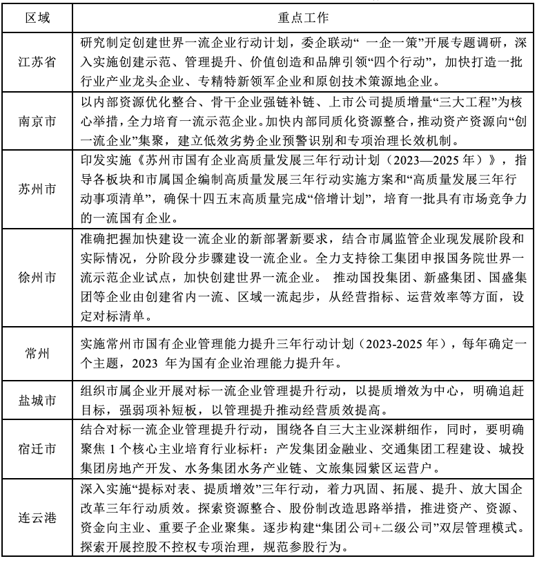
(七)对标世界一流管理提升
国务院国资委组织开展国有重点企业管理标杆创建行动,并公布了管理标杆企业、标杆项目和标杆模式名单,江苏交控、徐矿集团、苏轴股份等3家江苏公司入选标杆企业,徐工有限基于战略的“315”全面预算管理入选标杆项目。江苏省国资委最早提出“创建一流企业”,并且率先系统性地对一流企业创建提出考核“硬指标”,包括进一步明确主业定位、压减管理层级、明确“瘦身”目标和责任以及完善信息化建设专项规划等。
根据政府工作报告以及预算报告,下一步省、市对标世界一流工作重点将有所差别,省级层面将以“一利一费四率”指标为基准构建符合江苏地方特色的考核指标。部分先行城市将开展一流企业全面对标转型提升行动,如南京的“三大工程”、徐工一流试点申报、苏州的倍增计划等。而淮安、宿迁、连云港等区域将围绕管理、提质增效、产业培育等细分领域逐步开展提升,如常州的企业治理能力提升年等。
表10 下一步对标世界一流重点工作

资料来源:江苏省各地2023年国资预算报告
(八)合规管理
江苏于2019年印发《省属企业合规管理指引(试行)》(以下简称“《指引》”)明确合规管理三道防线,随后南京、苏州等地也相继出台市属国有企业合规管理办法。同时,省国资委推动在部分省属企业开展合规管理试点,于2020年1月印发《省国资委关于在部分省属企业开展合规管理试点工作的通知》要求试点企业参照《指引》结合企业自身实际,制定企业合规管理体系。省、市级层面多将合规管理纳入了企业法治建设考核评价内容,与法治国企建设一体推进。
根据国资预算报告以及政府工作报告,下一步,针对省内不同发展情况,各地方将从不同从面推进合规管理,无锡、连云港将出台《市属监管企业合规管理办法》,建立合规管理体系,提升依法合规经营管理和依法治企整体水平。宿迁将以完善企业法律顾问和公司律师制度为重点,重点抓好市属企业经营合规管理和法律诉讼风险评估防控。
表11 江苏合规相关政策梳理

资料来源:江苏省各地2023年国资预算报告
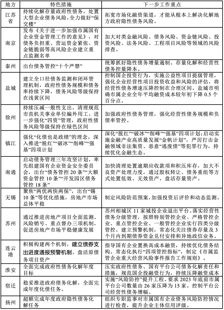
(九)风险防控
江苏城投债规模81997.07亿元,居于全国首位,发行平均票面利率4.78%,存量平均票面利率4.51%,呈现规模大增速快的基本特征,未来3年江苏省城投债到期与发行压力保持高位,以五年以下债券为主,短期债券占比较高,且呈现逐年上升趋势,融资成本整体低于全国水平,苏中苏北违约概率较高,尤其是淮安和泰州需要加强风险防控。
针对较为严峻的债务情况,省级层面提出要分类推进融资平台公司的市场化转型,这与苏州、宿迁提出的要继续推进城投公司退出地方融资平台、进行市场化转型要求一脉相承,苏州市相城区公布11家城投企业“退平台”,宿迁市要求2023年底前市属平台公司数量由26家压降为15家等。盐城则从建立债务规模动态管控机制入手,对界定为企业需要实际承担的隐性债务、表外负债等应及时纳入总体债务规模管控中,提出要控制国企投资行为,实施公益性项目提级管理。同时盐城还提出加强财务监督管理,提前制定好投融资规划,明确市属企业全年平均融资成本较年初下降0.5个百分点。镇江针对存量债务将实施深化“脱红”“破冰”“削峰”“强基”四项计划,南通则提出加快清理处置逾期应收款项和积压库存,加大不良资产处理力度,通过股权转让、债务重组等方式处置低效、无效资产,盘活存量资产。
表12 江苏国有企业风险管控情况梳理

数据来源:江苏省以及各市国资委官网
表13 当前全国各省城投债发行情况

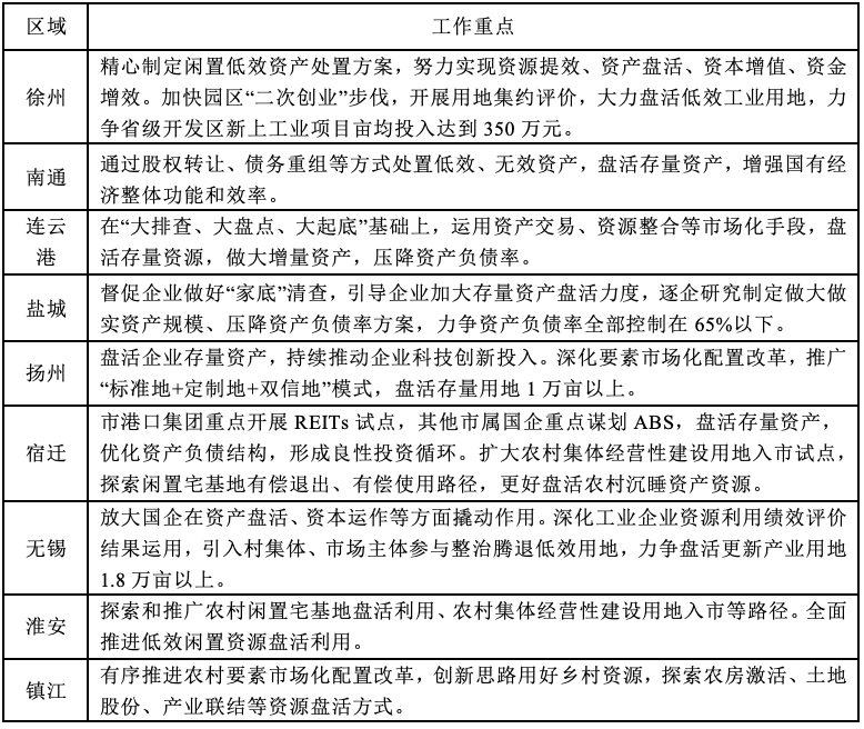
(十)盘活存量资产
国家发改委发布的24个盘活存量扩大有效投资典型案例中,徐州的徐矿集团老旧矿区改造项目、华能江苏管理的中国华能存量火电厂资产盘活入围,通过老矿区改造、土地置换等方式盘活资产存量。
江苏是最早介入存量资产盘活的省,尤其是在土地资产盘活方面,取得明显成效,各地经验做法也略有差异。省级层面落实了“增存挂钩”机制,建设批而未供和闲置土地治理系统,使全省存量用地供应比例稳定在六成以上。无锡、苏州等地出台新上用地放宽政策,提高新上工业项目用地容积率,增加混合产业用地供给,共建共享服务配套设施,比如无锡新吴区闻泰智能制造产业园“园区+社区+地下空间”综合节地模式入选为典范。南京等地则针对存量土地,释放低效存量建设用地空间,开展产业园区用地整治提升,推进低效用地再开发,如江宁区探索工业增容技改、工改高层厂房、连片改造及转型升级四种存量再开发模式。而苏北农业用地规模较大,针对这一部分用地,淮安、镇江、宿迁等积极盘活农村限闲置宅基地,推进农村闲置宅基地盘活利用、农村集体经营性建设用地入市等路径。另外,苏州、宿迁等地也提出将加大盘活存量与资本市场对接,利用公募REITs、资产支持专项计划、ABS、股权投资等资本市场工具,完善项目投融建管退闭环机制,苏州有多家产业园开展了公募REITs业务。
表14 江苏地方盘活存量工作重点
