当前位置 : 首页 》新闻咨询讯 》公司动态 
前言
当前国企改革三年行动已经完成,下一轮以“提升核心竞争力、增强核心功能”为重点的深化改革已在谋划,服务地方发展的地方国资国企更将成为改革的重头戏。在此背景下,南京卓远特提出地方国资国企改革重点工作盘点系列,对热门的十大领域进行梳理,为下一轮改革的新风向进行研判与分析。

作者:西南公司 盛江灵

自2020年成渝双城经济圈建设上升为国家级战略以来,重庆抢抓战略发展机遇,加快构建现代化产业体系,地区产业经济得到迅速发展,作为经济圈中心城市的影响日益显著。同时,在面对复杂严峻的国内外形势及疫情的强劲冲击之下,2022年重庆市实现GDP值2.91万亿元,比上年同比增长2.6%。其中,第一产业实现增加值2012.05亿元,同比增长4%;第二产业实现增加值1.16万亿元,同比增长3.3%;第三产业实现增加值1.54万亿元,同比增长1.9%。在国资经营方面,重庆市国企三项改革行动成效显著,94项重点改革任务全面完成。市属国企在2022年实现利润总额340.1亿元,净利润285.2亿元,全员劳动生产率达39.7万元/人,创历史新高。截至2022年底,重庆市国资系统已全面完成94项重点改革任务,有效解决一批深层次问题,在多个重要领域和关键环节实现系统性重塑、整体性重构,中国特色现代企业制度更加成熟定型,企业综合实力和经营效益不断迈上新台阶,通过重点领域和关键环节的“多子落”,有力带动了国企改革“全盘活”。

(一)国资规模与布局优化调整
根据公开资料显示,截至2021年底,重庆全市纳入国有资产统计范围的全级次国有企业(不含金融企业)共4097户,资产总额6.18万亿元,同比增长8.8%;负债总额3.52万亿元,同比增长8.7%;所有者权益2.65万亿元,同比增长9%。2022年末平均资产负债率为57.1%;国有资本权益总额2.3万亿元,国有资本保值增值率100.7%,同比增长0.1%。
在国资布局调整中,重庆国资聚焦重点领域“调结构”,累计投资战新项目656亿元,举办4次“川渝国企地方行”,签约177个项目,同时,组建设计集团、土交所公司,升级打造股权服务集团,完成建筑及房地产、担保、小贷、宾馆酒店等专业化重组整合,组建绿色能源投资建设公司等。当前,重庆市国有企业战略性新兴产业增加值占比超30%,经营性利润占比由43%提高到68%。根据《重庆市国有资本布局优化和结构调整“十四五”规划》指出,到2025年,将推动重庆市国有资本在公共服务、重大基础设施和前瞻性战略性新兴产业领域超90%,形成国资新布局,进一步凸显服务支撑全市高质量发展、高品质生活的作用,并聚焦重点领域着力推进供给侧结构性改革,完成煤炭落后过剩产能全部退出,累计清理处置“僵尸企业”337户,压缩企业管理层级315户。
(二)重组整合
近几年,围绕国家和全市重大战略,重庆市国资委按照市场化原则有序推进市属国企的重组整合工作,已累计推进11组(次)企业间横向战略性重组,涉及17户市属国有重点企业,主要涉及文旅、环保、设计咨询、资本运营等领域,做好“合”文章。
在区县国资整合层面。国企改革三年间,各区域也结合自身情况积极开展相关工作。如渝北区及奉节县均注重管理层级压减,进一步增强企业活力;万州区着重于公共事业单位改革,有效促进资源聚集;垫江县则通过有效利用合并同行业资产资源的方式,进行了横向整合重组,提升资源利用效率。
表1 重庆市地方国企战略性重组与专业化整合事件梳理(不完全统计)

参考来源:国资委官网、企业官网、资讯整理
(三)混合所有制改革
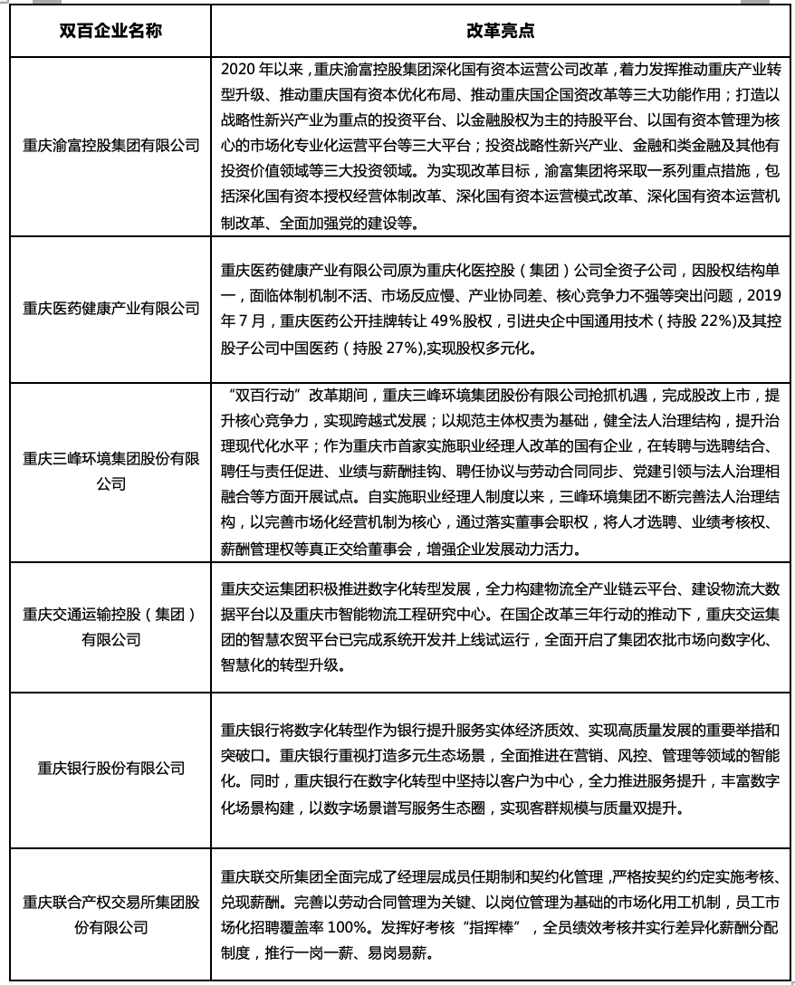
国企改革三年行动启动以来,重庆市多家企业进入双百企业案例,包括:重庆农村商业银行股份有限公司、重庆渝富控股集团有限公司、重庆医药健康产业有限公司、重庆三峰环境集团股份有限公司、重庆交通运输控股(集团)有限公司、重庆国际投资咨询集团有限公司、重庆银行股份有限公司、重庆联合产权交易所集团股份有限公司等。
截至2022年底,重庆市新完成了5个集团公司和200余户子企业混改,引入社会资本超700亿元。其中,市国资委直接监管的37户市属国有重点企业,7户集团是混合所有制企业,全级次企业中52%为混合所有制企业,混合所有制企业占比约50%的户数。80%的企业混改后净资产收益率实现正增长,贡献了超过90%的利润,国有资本功能得到进一步放大。具体举措如下:
一是强化对混改的规范引导,重庆市国资委出台了《市属国有企业混合所有制改革操作指引》等系列政策,为市属国有企业混改工作提供混改原则、操作流程以及相关环节操作要点等管理规范和制度保障;二是大力推动市属国企上市,把上市作为推动国企高质量混改的重要路径,积极孵化培育上市企业。三是推动困难企业混改突围,通过股权转让、增资扩股、重整等方式实施混改,引入战略投资,提高企业经营效能,从而帮助困难企业实现实质“脱困”;四是推动混改企业转换经营机制,混改企业全面推行经理层任期制、契约化管理以及职业经理人制度的企业试点工作,同时,通过利灵活运用员工持股、股权激励、超额利润分享、项目跟投等多种创新方式激活员工积极性。
表2 双百企业改革举措亮点

数据来源:国资委官网、企业官网、资讯整理
(四)地方国有企业IPO与上市公司管理
根据不完全统计,截至2023年4月6日,重庆市境内的A股上市公司共有69家,其中受地方国有投资机构控股的上市公司占22家(含2家市域外企业),占比34%,涉及范围交通运输、设施管理、金融、零售、环保、房地产等领域,但主要还是聚集在制造业领域。市值超百亿规模的有7家,其中渝农商行市值最高为417.94亿元。
表3 重庆市国有控股上市公司情况(不完全统计)

数据来源:东方财富choice数据
表4 重庆市地方国企IPO与并购事件梳理(不完全统计)

数据来源:资讯整理
(五)国企强链补链与科技创新
近两年,重庆市在推进“强链补链”方面做了较多工作,围绕全市产业发展重点方向,系统梳理出集成电路、新型显示、生物药品制品等33条重点产业链,初步建立起较为完整的产品图谱和企业图谱;积极探索“总部基地+研究院+产业集群”模式;以国有企业为重要抓手,加大国企产业链招商,推动国有企业转型转产配套为龙头企业,出台支持国企科技创新“20条”,实行“四纳入”“三单列”管理制度,工业企业研发投入强度由2.7%提高到了4.5%。推动市属国企加快数字化转型,实施数字化重点项目、建成数字化车间、智能工厂,培育市级智能制造标杆企业;加强科改示范工作。在最新国务院国有企业改革领导小组办公室公布的“科技示范企业”名单中,重庆市6家企业上榜,分别是:重庆市化工研究院、重庆旅游云信息科技有限公司、重庆水泵厂有限责任公司、西南计算机有限责任公司、重庆登康口腔护理用品股份有限公司、重庆首讯科技股份有限公司。
《重庆市国有资本布局优化和结构调整“十四五”规划》进一步指出将以数字化智能化转型为引领,加大国有资本对科技创新的投入力度,提升产业基础高级化、产业链现代化水平。一是加强对创新能力体系建设的投入布局。推动构建科技、教育、产业、金融紧密融合的创新体系,加大国有资本对基础创新能力建设及创新研发平台建设的投入;二是加强国有企业攻克关键核心技术。推动国有企业围绕主营业务高质量发展,强化国有资本在核心基础零部件(元器件、软件)、关键基础材料、先进基础工业和产业技术基础等“四基”产业以及高端制造业领域的布局;三是加强打造自主可控产业链供应链。深化产业链创新链融合,充分发挥各类企业产业链核心企业主力军作用,整合生产组织全过程要素资源,提高产业链上下游质量管控水平;四是加强对前瞻性战略性新兴产业国有资本投入。灵活运用产业发展基金等多种工具,加强国有资本对前瞻性、战略性新兴产业和未来产业的支持,推动产业集群化、融合化、智能化发展。
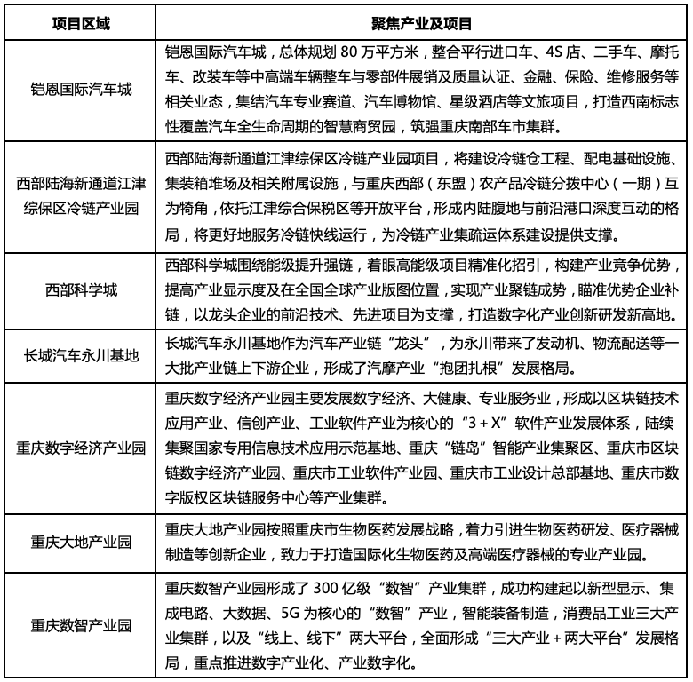
表5 重庆补链固链强链项目(不完全统计)

数据来源:国资委官网、企业官网、资讯整理
(六)数字经济与大数据
作为国家首批数字经济创新发展试验区之一,重庆市近年数字经济建设取得显著成绩,培育市级智能制造标杆企业4户,建成数字车间、智能工厂57个,实施500万元以上数字化重点项目120个,数字产业收入在市属企业营业总收入比重达到28.25%。重庆市国资《市属国有企业发展数字经济三年行动计划(2020—2022年)》,在企业管控、生产制造、产业链、生态培育、标杆示范等几大方面做出了部署,具体内容包括实现企业管控的扁平化、集约化、共享化和智能化,建设工业互联网云平台,加快布局数字化产业和“新基建”等加快数字化转型。比如重庆机电集团投资6.9亿元,实施推进覆盖全集团的“重点生产设备上云上平台关键技术研究与应用”,建设10个数字化车间、3个智能工厂,新增3个智能研发平台;市城投集团普及推广“智慧工地”应用,推动市政项目建设管理数字化;市高速集团完成大数据分析、成品油智慧供应、一体化应急处置与指挥调度、物资供应智能管理等平台建设,打造“智慧示范路段”等。
未来全市大数据系统将从以下几方面助力数字重庆建设:一是建设高效协同的数字政府,以数字技术赋能政务服务,构建“国家-市-区县”三级数据共享中心,推动政府数字化、智能化运行;二是构筑数字生活新图景,完善基层智慧治理体系;三是推动数字产业化、产业数字化,着力完成示范场景的建设目标,引进培育一批高成长性的数字经济企业;四是发展数字经济数字产业;五是推进川渝大数据合作,建设联动融合的“数字成渝”;六是建设赋智赋能的数据体系;七是建设创新引领的数字底座,高标准建设重庆数据中心集群。
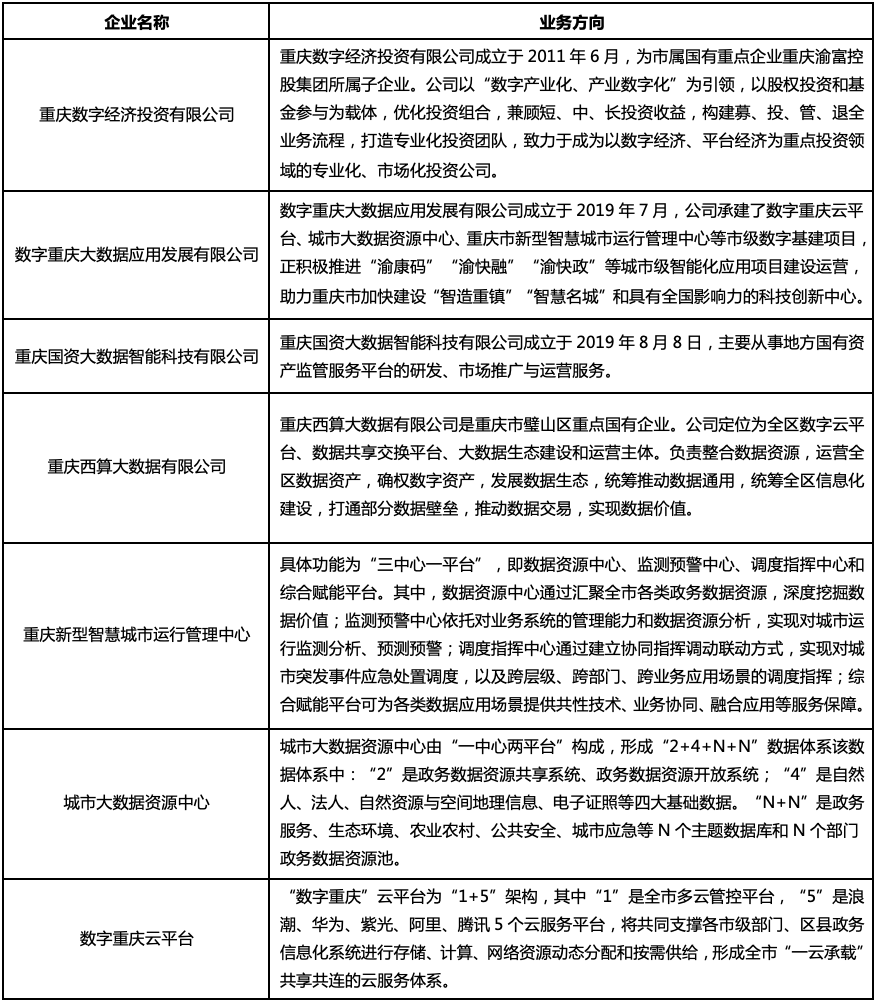
表6 重庆国资大数据企业与项目

数据来源:国资委官网、企业官网、资讯整理
(七)对标世界一流
当前,重庆庆铃集团已入选国务院国资委标杆企业,重庆农商行“面向感知认知能力的银行智能数字化平台”入选国家级标杆项目;从市级层面来看,重庆联交所集团、重庆渝富集团、重庆兴农担保集团等9户企业获评重庆市标杆企业,城投金卡公司、川仪自动化公司、智慧物流公司等7个企业的项目获评重庆市标杆项目。
在此前的对标管理提升的工作中,重庆市摸索出了一套特色改革路径:将对标世界一流与企业自身的高质量发展目标相结合,以项目化、清单化一体推进。当前,重庆市正开展对标世界一流管理培育具有核心竞争力企业专项行动,以加强数字化、信息化、智能化转型为抓手,深入推进对标管理提升行动。在重点领域方面,聚焦企业战略、组织、运营、财务、科技、风险、人力资源、信息化8个方面,细化38项管理提升事项,制定了81项对标标准。通过一方面积极打造标杆企业及项目,一方面凭借推广标杆企业及项目的先进经验,充分发挥优秀企业的示范带动作用。
下一步,重庆将围绕以下几个目标开展对标世界一流工作:一是要在产品质量、服务质量上对标世界一流。围绕提高供给质量,着力提升产品和服务质量,更大力度保障优质产品和服务的有效供给;二是要在市场化经营管理上对标世界一流。进一步完善市场化经营机制,推动提质降本,切实提高活力效率;三是要在科技创新上对标世界一流。强化企业科技创新主体地位,持续开展原创性引领性科技攻关,以科技创新推动企业发展质量变革、效率变革、动力变革;四是要在企业效益上对标世界一流。坚持把社会效益放在首位,实现社会效益和经济效益相统一,实现可持续发展;五是要在人才队伍建设上对标世界一流。坚持人才引领驱动,加大力度精准实施“水环英才”计划,统筹推进人才队伍建设;六是要在数字化变革上对标世界一流。以数字化变革推动企业治理模式变革、方式重塑、能力提升,推出科技含量高、示范性强的数字化应用场景;七是要在企业文化上对标世界一流。在贯彻落实党的路线方针政策,积极吸收借鉴国内外现代管理和企业文化的优秀成果,努力建设具有鲜明时代特征、丰富管理内涵和具有自身特色的企业文化;八是要在企业实力上对标世界一流。着眼主责主业优化重组、提质增效,抢抓机遇、扩大市场,提升企业规模质量。
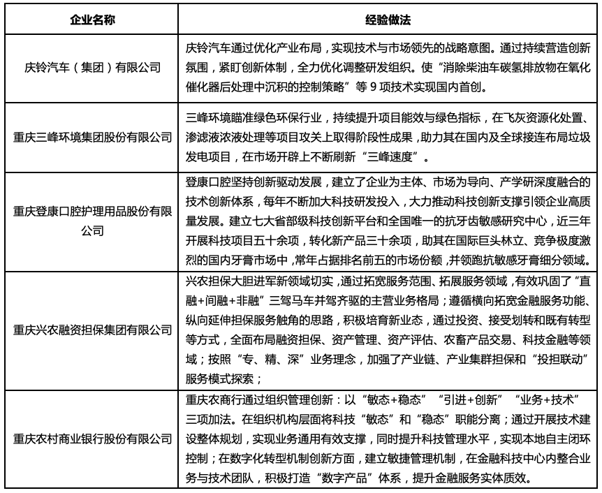
表7 对标世界一流企业经验做法

(八)合规管理
为不断提升市属国有重点企业依法合规经营管理水平,进一步推动企业加快建立健全合规管理体系,保障企业稳健发展,重庆市于2022年启动“企业合规管理建设年”工作。同年印发了《关于加强市属国有重点企业合规管理体系建设的指导意见》,《指导意见》明确了市属国企建设合规管理体系的六大重点任务:
一是持续加强制度建设。二是加快完善运行机制。健全合规管理委员会工作机制,明确细化工作职责。着重推进合规管理信息化建设,将合规要求嵌入业务流程和重点环节,开展精准管理;三是落实合规管理责任。在内部控制方面,通过编制重点岗位合规职责清单,及时完善业务制度和管理流程,防范违规风险。而在外部监督方面,则强化纪检监察、审计等部门监督责任,加强重点领域的监督检查以及问责整改工作;四是突出抓好境外合规。全面梳理境外重要子企业或重点区域合规管理机构设置及人员配备情况,深入做好风险防范应对工作;五是不断夯实组织基础。推动建立企业主要负责人领导、总法律顾问牵头的合规管理工作机制,促进合规管理与业务工作深度融合,切实发挥风险防范作用;六是努力打造合规文化。把学习习近平法治思想、强化合规经营理念的培训与学习。充分利用多媒体平台及多样化形式强化合规宣传教育,不断增强合规意识。
按照《指导意见》的要求,重庆市国资委将围绕加快建设具有核心竞争力企业目标,进一步深化国企法治建设,努力突破重难点问题,补齐短板工作,强化合规意识,从而推动监管企业在2025年前全面完成合规管理体系的建立。下一步,重庆市国资委将继续加大力度,指导市属国有重点企业制定本企业《合规管理体系建设实施方案》,完善企业合规管理流程,进一步提升企业依法治企能力水平。
表8 重庆合规相关政策梳理

资料来源:国资委官网
(九)风险防控
近年来,重庆市地方政府债务呈加速增长态势,从整体来看,债务率居全国中上游水平,整体债务负担较重。截至2022年12月30日,重庆市城投平台存量债规模为6550.4亿元,涉及发行人124家。从主体信用评级来看,主要以AA及以下平台为主,数量为79家,占比达63.7%。从区域分布来看,重庆市城投企业以区县级为主,聚集于主城都市区范围。其中渝北区城投平台数量最多,数量12家,其次为渝中区、綦江区、江津区,其他区县城投平台数量则较少。从未来一年城投债月度到期及行权节奏来看,2023年3月和5月是高峰,到期及行权规模在250亿元以上。从公募城投债平均估值来看,多数区县在5.0%以上。沙坪坝区、璧山区、九龙坡区、江津区、江北区、巴南区、渝中区、涪陵区城投债平均估值介于4.5%—5.0%,除沙坪坝区外2021年一般公共预算收入均在50亿元以上,财力较强。南岸区、渝北区、市本级城投债平均估值在4.5%以下,其中南岸区和渝北区经济财政实力处于全市前列且城投债务率较低。
2022年4月,重庆市能源投资集团有限公司、重庆能投资产运营有限公司等16家企业以已具备破产原因但具有重整价值及可行性为由,分别向重庆市第五中级人民法院申请破产重整。在发生债务违约后的一年多时间里,重庆能投及政府层面采取了一系列措施进行化解。到2022年8月,重庆能投引入华润集团作为司法重整的战略投资者,共同推进司法重整程序和有关项目合作开发,此举大大纾解了重庆能投集团的债务窘境。
表9 当前全国各省城投债发行情况

数据来源:Choice,卓远整理
(十)盘活存量资产
通过扎实推进国企改革三年行动重点改革任务,重庆市国资委督促监管企业聚焦主责主业,多措并举盘活利用存量资产,促进国有资产保值增值,取得卓有成效的进展。具体举措如下:
一是大力提升存量资产质量,整合3家设计院组建成立重庆设计集团,完成市属国有商业性的担保公司、宾馆酒店等一系列重要专业化重组工作;二是大力处置“两非”“两资”,推动国企聚焦主营主业,提高自查经营效率,增强企业核心竞争力;三是大力提升资产效益,积极推动发行高速公路等基础设施REITs产品,加快资产证券化,解决大型基建资金沉淀金额大、投资回收期长等问题,实现资产“存量带增量”;四是盘活利用存量土地,因时因地对不同类型土地,采取出让、出租、移交、旅游开发等方式进行盘活,并将市属国有企业储备的大部分土地移交集中收储。
下一步,重庆市国资委还将制定存量资产盘活专项工作方案,引导和支持国企通过进场交易、协议转让、无偿划转、资产置换、重组整合等方式,盘活长期闲置的土地、厂房等存量资产。同时,持续清退非主业、非优势业务和低效无效资产,推动相关企业合规、有序发行基础设施REITs产品,促进国有资本在流动中增值,着力提升企业的融资能力、抗风险能力。为推动基础设施领域不动产投资信托基金(REITs)有序发展,有效盘活存量资产,今年2月重庆市出台了《关于重庆市推进基础设施不动产投资信托基金(REITs)产业发展的若干措施》。
表10 重庆盘活存量典型案例
