当前位置 : 首页 》新闻咨询讯 》公司动态 

前 言
近日各地政府债务压力的讨论甚嚣尘上,当前存量债务规模超过10万亿元的城投主体究竟何去何从,愈发受到市场关注。
一直以来,城投公司作为地方政府的投融资平台,其业务主要集中在基础设施建设领域。例如公路、铁路、机场、港口等交通设施投资;城市供水、供电、供气、供热、污水与垃圾处理、园林绿化、环境卫生等公用设施投资领域,并且在该领域形成了一定的资产沉淀。盘活这些存量(含低效)资产已是当前绝大多数城投平台化债更务实的选择。
而随着公募REITs的兴起,公募REITs可以成为城投企业化解隐性债务、降低资产负债率、盘活存量的一种有力工具。公募REITs给当前城投债务以及未来产业投资创设了一条明晰的退出路径,当前不少长期资本都在探索打造“建设—运营—退出—再投资”的投资闭环,通过“资产培育(合作开发)—Pre-Reits—公募REITs”产品链条设计,协助城投主体盘活存量重资产,并借助公募REITs产品输出管理,逐渐由融资平台转变成城市资产运营商。
本次专栏将通过10篇文章对现有REITs产品深度剖析以及相关企业运营模式分解,助力城市国企更好化债、盘活、投资。

作者:南京卓远研究中心

7月31日,国务院办公厅转发国家发展改革委《关于恢复和扩大消费的措施》,其中对刚性和改善性住房需求提及,要完善住房保障基础性制度和支持政策,扩大保障性租赁住房供给。
但随着我国保障性租赁住房的快速发展,也诞生出诸多问题,为保证保障性租赁住房的资金及投入产出良性循环,盘活租赁存量资产、加快资金回收、提高资金使用效率、引导社会资金参与住房租赁市场建设,推动住房租赁领域平稳健康发展,保障性租赁住房公募REITs的建设被提上日程,根据最新的公募REITs试点项目申报要求,保障性租赁住房类项目被纳入其中。
现今,我国已发行四只保障性租赁住房公募REITs。其中红土创新深圳安居REIT、中金厦门安居REIT、华夏北京保障房REIT于2022年8月31日正式上市,开盘日价格涨幅便达到涨停阶段,收益趋势表现优异;华夏基金华润有巢REIT于2022年12月9日正式上市,开盘日价格涨幅为16.9%,收益趋势表现较为优异。这说明,我国市场对保障性租赁房REITs认可度较高,其未来发展前景较好。

图1 保障性租赁住房公募REITs首日涨幅数据
一、保障房类公募REITs分析
本文采用已发行并运行至少一年的四支保障性租赁住房公募REITs(红土深圳安居 REIT、中金厦门安居REIT、华夏北京保障房 REIT 和华夏华润有巢 REIT)的底层资产及原始权益人进行分析,为发行保障性租赁住房公募REITs具体要求及核心能力提供合理观点。
(一)底层资产分析
1、底层资产概况——底层资产类型、规模要求及可持续经营能力分析
(1)底层资产类型
保障性租赁住房 REITs 涉及的资产类型包括保障性租赁住房、公租房、非居改租类保障性租赁住房等类型,其类型具体特点如下表所示。此外,据调查研究显示,我国目前已发行的保障性租赁住房基础设施 REITs 均为产权类项目,收益权模式的保障性租赁住房 REITs 仍在研究中。
表2 资产类型特点

(2)底层资产规模
保障性租赁住房REITs首次申报的资产规模要求当期目标不动产评估净值原则上不低于 8 亿元,相较于其他REITs类型,其对资产要求较为宽松,准入门槛相对较低。
(3)底层资产可持续经营能力分析
截至 2023 年 4 月 21 日,国内已发行 4支保障性租赁住房(含公租房)基础设施 REITs,包括红土深圳安居 REIT、中金厦门安居REIT、华夏北京保障房 REIT 和华夏华润有巢 REIT,底层资产分别位于深圳、厦门、北京、上海等人口净流入的大城市。
表4 已发行保障性租赁住房REITs底层资产信息汇总

结合底层资产信息分析可知,现如今我国保障性租赁住房底层资产具备可持续经营能力,具体分析如下:
(1)区域位置优渥,红土深圳安居REIT、中金厦门保租房REIT、华夏北京保障房REIT均位于所在区域的核心地段,周边经济实力雄厚,位于商务片区或政策支持片区,为保租房提供了大量住房需求;同时周边配套齐全、交通便利,租金与同区域相比相对较低,吸引了大量人员入住。因此,保障了保租房的出租率及经营收入能力;但华夏华润有巢REIT所处区域松江新城位于上海较边缘地区,其周边目前商业与服务配套略有欠缺,因此项目整体竞争优势相对较低,故而对其出租率与经营收入产生一定负面影响。但该项目所在城市上海人口不断流入,租住需求愈加旺盛,新增供应相较需求仍有较大缺口;松江新城也正逐步完善基础设施建设;从政策方面,“十四五”期间将进一步鼓励租赁住房市场的发展,因此从长远来看,该项目预计未来将取得可观收益。
(2)出租率稳定,房屋使用率高,房屋空置情况较少。红土深圳安居REIT整体出租率高达98%,其中四个项目的出租率分别为 99%、99%、100%和 98%;中金厦门保租房REIT整体出租率达99%,其中两个项目的出租率分别为99%、99%;华夏北京保障房REIT整体出租率达95%,其中两个项目的出租率分别为95%、95%;华夏华润有巢REIT整体出租率为88%,其中两个项目的出租率分别为89%、87%。通过对四只公募REITs底层资产的出租率进行整合,我们发现,保障性租赁房项目当今正处于趋于饱和的运营状态且运营状态持续稳定。再加上各地区对房源需求量大的市场情况。因此,保障性租赁房可以产生持续、稳定的现金流,固底层资产具备可持续经营能力。
(3)租客群体类型扩张,以素质和收入水平较稳定,租金支付能力较强的租客群体为主。随着市场发展,保租房重点供应对象不再仅仅是人才,而是涵盖了以新市民、年轻人、三房轮候家庭及符合条件的趸租单位租户、城市运行服务保障人员等群体为主的大众群体。而不同群体对保障性租赁住房的需求及选择也不相同。租户群体通常会根据自身需求及经济情况来匹配适合的保租房类型。因此,保障性租赁住房的租户群体素质和收入水平较为稳定,租金支付能力较强,发生欠租等违约事项的风险较低,履约能力得到保障,故预计未来项目能够产生持续、稳定的现金流,具备可持续经营能力。
综上来看,出租能力及区域位置是影响保租房可持续经营能力的关键因素。根据基金报告所示,截止2022年末,红土深圳安居REIT、中金厦门保租房REIT、华夏北京保障房REIT、华夏华润有巢REIT四支基金的单位净值增长率分别为1.06%、1.98%、1.05%、0%;可供分配金额为4918.35、5194.36、4960.03、4849.18万元;净利润分别为1319.91、1272.27、1319.57万元,华夏华润有巢未对此指标进行披露。综合来看,四支基金运营情况良好,业绩稳定,运营具备稳定性、成长性、投资回报能力、可持续发展能力,同时基金净利润总体随出租率的提高呈现稳步增长趋势,由租金收入构成,租金收入变化情况符合项目出租率变化情况,预计未来可产生持续、稳定的现金流。但华夏华润有巢REIT情况明显不如其他三支基金,这可能是由于华夏华润有巢运营方式不同于其他三支基金,其他三支基金原始权益人以“政府+市场化”方式进行运营,而华润有巢采用完全市场化房地产运营,其运营风险及筹资能力相对较弱;其次,华润有巢所处地理位置及周边基础设施配置要弱于其他三支基金,直接导致其出租率较低,从而导致其利润较低。因此,区域位置会影响保租房出租能力,而保租房项目又以租金收入为主要营业收入,故又会对保租房的经营能力产生传导影响。

二、原始权益人分析
基础设施项目基金的管理运营人对核心资产的管理和项目运营能力是保证基础设施项目长期稳定发展的决定因素。对管理人的分析可以从管理体系、历史业绩能力、团队稳定性、经营模式等各个方面综合考量。
原始权益人或其关联方是保障性租赁房类产品发行后的管理运营方,对于原始权益人的同类资产管理能力、合规性的考察十分重要。
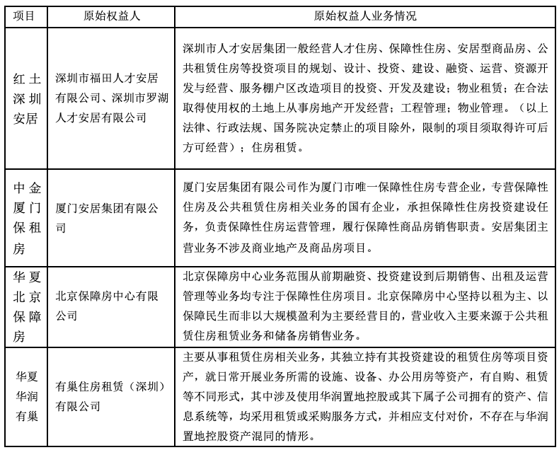
表5 原始权益人概况

根据整理分析结果可知,四支基金的原始权益人皆为房屋租赁行业,且均在所述行业中占据重要地位。深圳市人才安居集团计划承担全市三分之一以上的建设筹集任务;安居集团作为厦门市唯一保障性住房专营企业,以构建厦门市住房保障体系为使命,从事保障性住房及公共租赁住房的融资、建设和运营管理工作;北京保障房中心有限公司是全国规模排名前列的保障性住房投资、建设和运营企业,承担着北京市级住房保障政策落地平台和实施平台职能,是北京市保障性住房建设和发展的主力军;有巢深圳现成为专业公寓资产投资开发运营商,也是我国唯一在北上广深四大一线城市均有大型租赁社区布局的租赁住房企业。
四支基金原始权益人均有优秀的资产运营能力并取得优秀的建设成果,具备优秀的资产管理能力:深圳市人才安居集团已快速建设筹集各类保障性住房超过16.1 万套,已供应了 6.1 万套,占全市同期总量三分之一以上,服务企业超过 4,000 家、住户超过 10万名;厦门安居集团截至 2022 年 3 月 31 日,共承建 18 个保障性住房及公共租赁住房项目,总建筑面积超过 369万平方米;北京保障房中心有限公司截至 2021 年末,共持有公租房 14.13 万套,遍及全市 16 个区,已投入运营 9.82 万套,已入住 8.42 万户;有巢深圳截至2021年底,已入驻 15 座城市,管理房间量逾 5 万间。其次有巢深圳在管项目实现多个第一——公寓管理房间总量位列央企第一、上海首例上市供应的集体土地入市试点,新建租赁住房项目(有巢国际公寓社区上海泗泾项目)、央企在北京开业的首个大型租赁社区及十四五开局之年北京首个开业的大型租赁社区(有巢国际公寓社区北京总部基地店)。

三、保障房类公募REITs相关风险及建议
(一)用地性质及转让限制
保障性租赁住房土地取得方式包括划拨、协议出让、招拍挂出让等种方式,土地种类包括国有建设用地和农村集体经营建设用地等。根据国家发改委开门会 2023 年 3 月基础设施 REITs 有关材料,不同用地性质保障性租赁住房项目均可研究发行基础设施 REITs,但应符合有关用地规定。
因“保障性租赁住房不得上市销售或变相销售”及项目转让的特殊性约定的存在,使得原始权益人在发行REITs需取得自然资源行政主管部门、原土地出让合同签署机构(或按现行规定承担相应职责的机构)对项目以 100%股权转让方式发行基础设施 REITs 无异议,并取消股权转让的限制条件(如有),从而解除项目转让的特殊性约定。否则,其发行REITs将因材料问题面临发行失败的风险。
对此解决措施,可参考目前我国已发行的四支保障性租赁住房REITs:
1、可通过协议出让和招拍挂后无偿移交的方式取得底层资产的国有建设用地使用权,以解除约定对基础设施 REITs 发行的影响。
2、针对划拨用地,底层资产所在项目公司可申请将土地性质由划拨地变更为协议出让地,并与有关部门签署地出让合同并获取不动产权证书,以解除约定对基础设施 REITs 发行的影响。
3、针对土地性质为土地性质为农村集体经营性建设用地,可联系协调机构与出让人根据《土地出让合同》中约定的转让限制条件进行协调,最终通过出具函件以解决转让限制。
(二)经营主体独立性及回收资金用途
为维护投资者合法权益,对保障性租赁住房公募REITs原始权益人主体独立性和回收资金用途做出限制规定,原始权益人需按照限制规定发行障性租赁住房基础设施 REITs ,以防范发行失败及强制退出市场的风险。其具体要求如下:
1、独立性相关要求
(1)保障性租赁住房发行基础设施 REITs 的发起人(原始权益人)应当为开展保障性租赁住房业务的独立法人主体,不得开展商品住宅和商业地产开发业务。
(2)原始权益人控股股东或者其关联方业务范围涉及商品住宅和商业地产开发的,原始权益人应当在资产、业务、财务、人员和机构等方面与商品住宅和商业地产开发业务有效隔离,保持相对独立。
2、回收资金用途要求
(1)发起人(原始权益人)发行保障性租赁住房基础设施 REITs 的净回收资金,应当优先用于保障性租赁住房项目建设,如确无可投资的保障性租赁住房项目也可用于其他基础设施补短板重点领域项目建设。鼓励将净回收资金用于投向明确、条件成熟、短期内能够形成有效投资的新建项目,促进形成投资良性循环。
(2)原始权益人控股股东或者其关联方的业务范围涉及商品住宅和商业地产开发的,原始权益人应当建立并落实回收资金管理制度,实行严格闭环管理,确保净回收资金用于新的基础设施补短板重点领域项目建设,切实防范回收资金流入商品住宅或商业地产开发领域。
针对此类问题,可通过原始权益人及/或控股股东出具承诺,建立资金闭环管理的制度并与托管行签署回收资金监管协议来实现上述要求,以防范解决其带来的风险。
(三)现金流来源——政府补贴
因保障性租赁住房其具备民生性,故保障性租赁住房租金需低于同地段同品质市场租赁住房租金,根据《公开募集基础设施证券投资基金指引(试行)》(以下简称“《指引》”)第八条有关规定“基础设施基金拟持有的基础设施项目应当符合下列要求:现金流来源合理分散,且主要由市场化运营产生,不依赖第三方补贴等非经常性收入”。底层项目现金流来源若来自第三方补贴,一方面项目现金流不符合《指引》要求的市场化运营产生的收入,另一方面政府补贴可能会形成地方政府隐性负债,因此一般申报前需对政府补贴进行处理。
针对此类问题,可参考北京保障房 REIT的解决方案:符合条件的公租房承租人提出租金补贴申请。对于通过审核的承租人,公租房产权人每月在住房保障管理信息系统中确认承租人上月公共租赁住房租金交纳情况,并通过系统报送区县住房保障管理部门。区县住房保障管理部门通过住房保障管理信息系统确认相关信息后,将租金补贴直接发放至承租人账户。承租人未交纳租金的,区县住房保障管理部门将暂不发放租金补贴,待其补齐相应租金后一并补发。由此,底层项目的运营收入不来自于财政补贴,符合有关规定。
(四)单主体资产不足问题
根据保障性租赁住房公募REITs发行要求,首次发行基础设施 REITs 的保障性租赁住房项目,当期目标不动产评估净值原则上不低于 8 亿元。由于发行公募 REITs 对于资产的要求较高,一般城市可能存在多个保障性租赁住房运营主体,单个主体符合条件的资产规模可能低于首发和扩募储备资产的要求,从而导致资质审核失败,无法发行公募REITs。
针对此类风险,相关城市主管部门可研究整合区域内同类主体持有的成熟项目发行,或者考虑将资产扩募给已经上市的保障性租赁住房REITs。
(五)配套商业入池
部分保障性租赁住房项目含有配套商业,可以考虑将配套商业纳入到保障性租赁住房 REITs 的底层资产池中,但在纳入过程中需严格遵守一下准则:一是产权证书无法切割,或者物理上属于同一建筑群;二是性质上确实为保障性租赁住房配套;三是收益模式应为出租模式。
只有满足以上三条准则要求,配套商业方可成功纳入底层资产池中,否则面临纳入失败,底层资产池审核不通过,发行失败的风险。