当前位置 : 首页 》新闻咨询讯 》公司动态 本资料经南京卓远精心筹备,从十四五规划背景与思路、十四五规划重大专题研究、“十四五”规划重点路径及模式透析等方面,为大家系统解码十四五规划不得不说的秘密。扫描文末二维码,一键下载获取。


(扫描文末二维码,一键下载获取)

(《国资国企改革与“十四五”规划必备资料》目录)
2020年最难的四分之一已经过去,机遇与挑战并存。 “十四五”规划将是继续深化国资国企改革、更加聚焦高质量发展的五年规划,对于国资国企来说至关重要。城投公司作为各地方的国资重镇,如何谋划精准可行的战略蓝图?南京卓远奉上知识大餐,望共启“十四五”辉煌愿景。

01
大战在即,何以制胜?
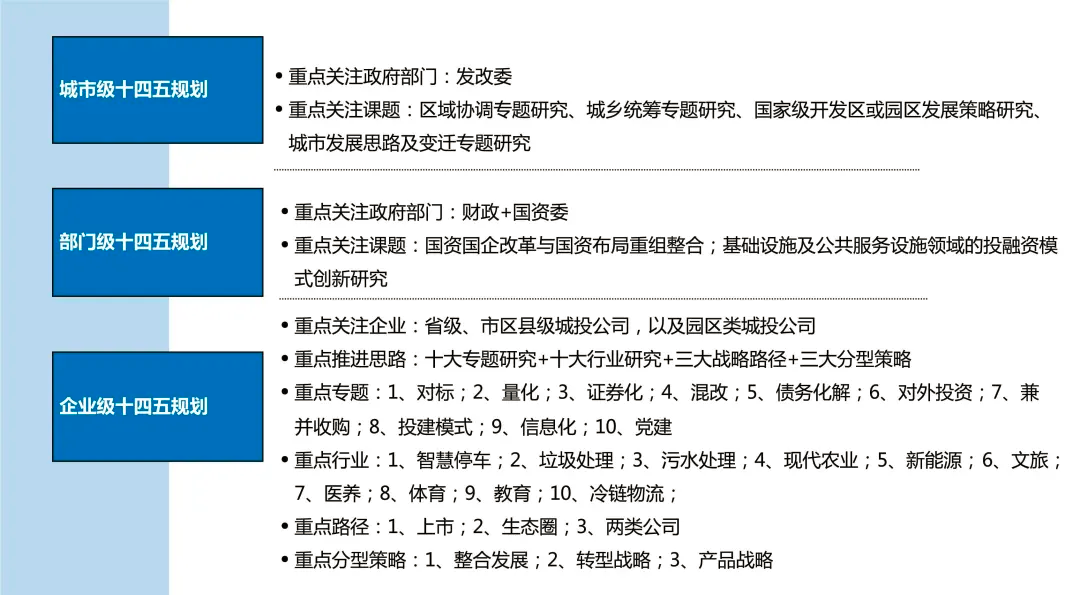
“十四五”大战在即,城投公司作为特殊的一类地方国企,又何以制胜?南京卓远认为,一是要尊重城市转型规律,重构发展逻辑;二是以问题为导向,再造优化发展路径。并基于此提出“10+10+3+3”规划策略。


(“10+10+3+3”规划策略)
02
谋变:十大专题与规划变革
10大专题:是“十四五”规划编制的基础,也是防止城投公司掉入三大转型陷阱的关键:
专题一:对标研究
专题二:量化研究
专题三:投建模式研究
专题四:证券化研究
专题五:混改研究
专题六:债务化解研究
专题七:对外投资研究
专题八:兼并收购研究
专题九:党建研究
专题十:信息化研究

03
谋术:十大行业与规划方向
10大行业:是“十四五”规划编制的方向,也是城投公司推进规划进阶可行性的关键条件:
行业一:文旅
行业二:现代农业
行业三:冷链物流
行业四:污水处理
行业五:垃圾处理
行业六:医养
行业七:教育
行业八:体育
行业九:智慧停车
行业十:新能源

04
谋策:三大路径与规划目标
3大路径:是“十四五”规划的目标,也是城投公司推进规划实施的关键路径,从“上市”、“两类公司”、“生态圈”三个层面展开,以期为城投公司的转型空间提供可行性探讨。

05
谋型:三大分型与规划方略
3大分型:是“十四五”规划的策略,也是城投公司推进规划实施的制胜之道,以“一企一策”“因企施策”为原则,从整合发展分型、转型发展分型、产品发展分型三个层面展开,以其为城投公司定制规划模式,走上精致发展之路。

扫描下方二维码,下载获取《国资国企改革与“十四五”规划必备资料》。
或点击二维码长按识别
如有问题欢迎在线回复
我们将有专门的客服人员为您服务
咨询热线:025-84846219