当前位置 : 首页 》新闻咨询讯 》公司动态
若对本期研报(《“新基建”背景下智慧停车的投资方向》)感兴趣,可扫描下方二维码,全文阅读(可打印)。

近期,南京卓远推出《卓远研报》,基于对城投公司转型本质的判断——从“融资端”转向“投资端”,构建研报体系,从政策影响、行业痛点、企业运作等三个层面展开专题分析与评估,以期为城投公司转型提供专业的趋势研判服务。

《卓远研报》第一期

《卓远研报》第二期

《卓远研报》第三期

《卓远研报》第四期

《卓远研报》第五期
经济的快速发展让汽车成为家庭的标配,随着汽车保有量的不断提升,“停车难”问题日渐突出。但是单纯从供给端增加停车场数量无法满足日益增长的停车需求,而我国不仅仅是停车位配比方面存在“绝对不足”,同时区域的冷热不均、资源错配导致的“相对过剩”情况也十分严重,发展智慧停车成为解决停车供需矛盾的重要途径。
尤其在我国“新基建”大力推进“智慧交通”背景下,智慧停车也借此政策东风迎来新的快速上升期。智慧交通产业不仅与智慧交通、智慧城市将进行集成化发展,还将影响政府的城市治理行为。综合看来,对于城投企业,尤其是交通类城投企业来说,智慧停车行业是具有良好发展前景的投资领域。
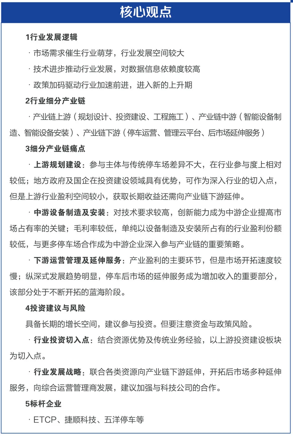
核心观点

(部分文章内页预览)




若对本期研报(《“新基建”背景下智慧停车的投资方向》)感兴趣,可扫描下方二维码,全文阅读(可打印)。
