卓远首页
关于我们
专业咨询
卓远视角
视频中心
加入卓远
联系我们
卓远首页
关于我们
专业咨询
卓远视角
视频中心
加入卓远
联系我们
最新研究
书籍
报告
视界
研报
报告
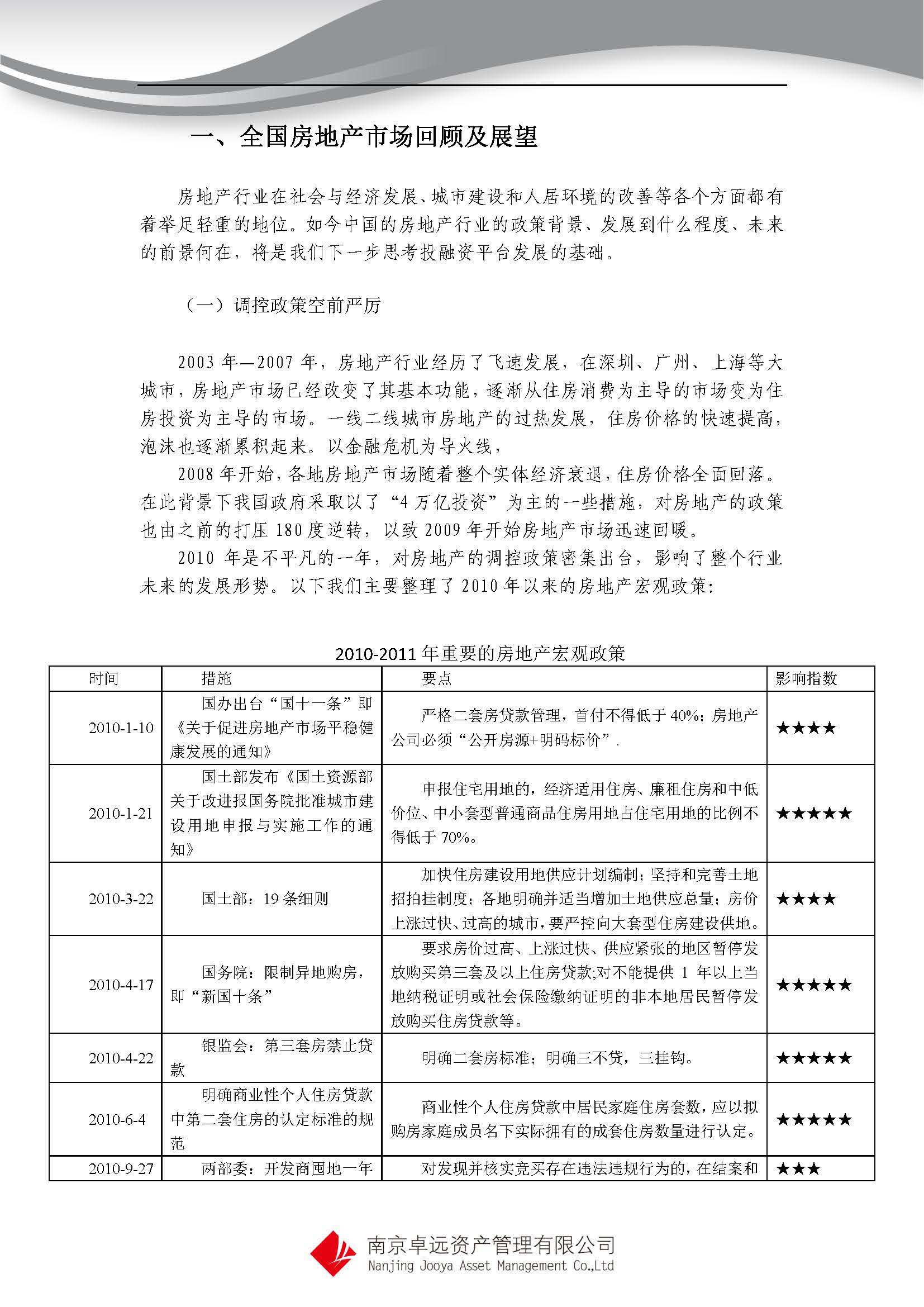
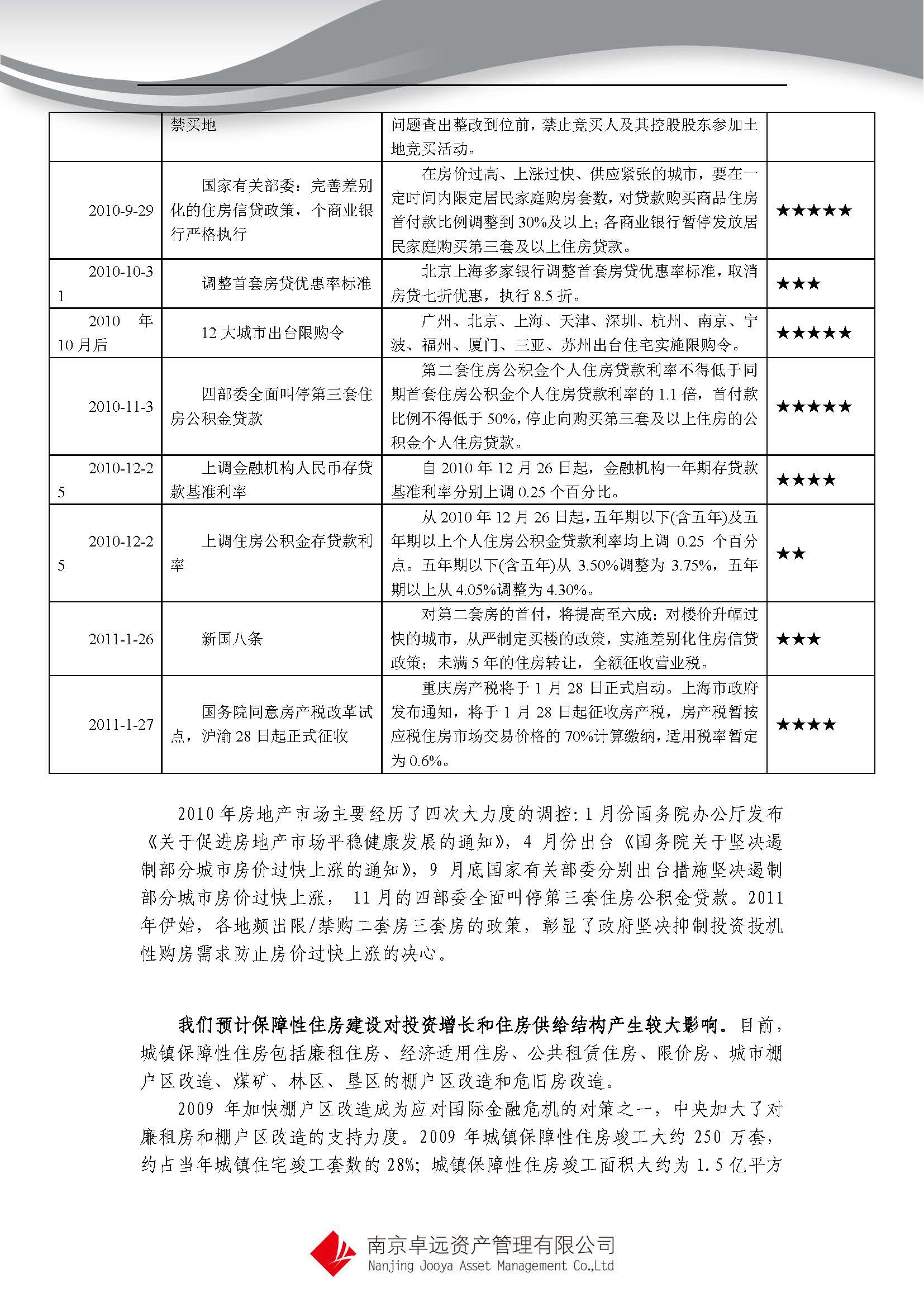
第一期 基于投融资平台的房地产行业研究报告
当前位置 : 首页 》卓远视角 》报告 》第一期 基于投融资平台的房地产行业研究报告
上一条:
第二期 基于投融资平台的农业产业化研究
下一条:
《卓远报告》32期
卓远首页
关于我们
公司简介
企业文化
团队建设
我们的客户
专业咨询
专业能力
客户行业
卓远视角
书籍
报告
视界
解读
智慧
动态资讯
公司动态
媒体报道
加入卓远
走进卓远
团队建设
申请加入卓远
联系我们
联系我们
官方媒体
Copyright©2019 南京卓远资产管理有限公司. All Rights Reserved.
苏ICP备17060528号
技术支持:
光芒网络
025-84846219