专栏导语


作者:秦林瑞
一、背景
在数字经济快速发展的背景下,国有企业作为国民经济的重要支柱,数字化转型已成为其提升效率、创新能力和市场竞争力的必然选择。
近年来,国家出台了一系列政策文件,《国有企业改革三年行动方案(2020-2022年)》提出“促进新一代信息技术与产业深度融合,促进中央企业和地方国有企业的数字化、智能化转型”,明确要求国有企业通过数字化转型实现高质量发展;“十四五”规划和2035年远景目标纲要中提到:“加快数字化发展,打造数字经济新优势,协同推进数字产业化和产业数字化转型”,为国有企业数字化转型提供了战略指引。这些政策为国有企业提供了明确的方向和指导,但同时也揭示了其面临的挑战:传统组织结构和管理模式难以适应数字化转型的需求,组织文化、人才管理和协同机制等方面也存在显著短板。
因此,探索国有企业组织管理改革的路径与实践策略,既是落实国家政策的必然要求,也是国有企业适应数字化时代、实现转型升级的现实需求。

二、核心政策梳理
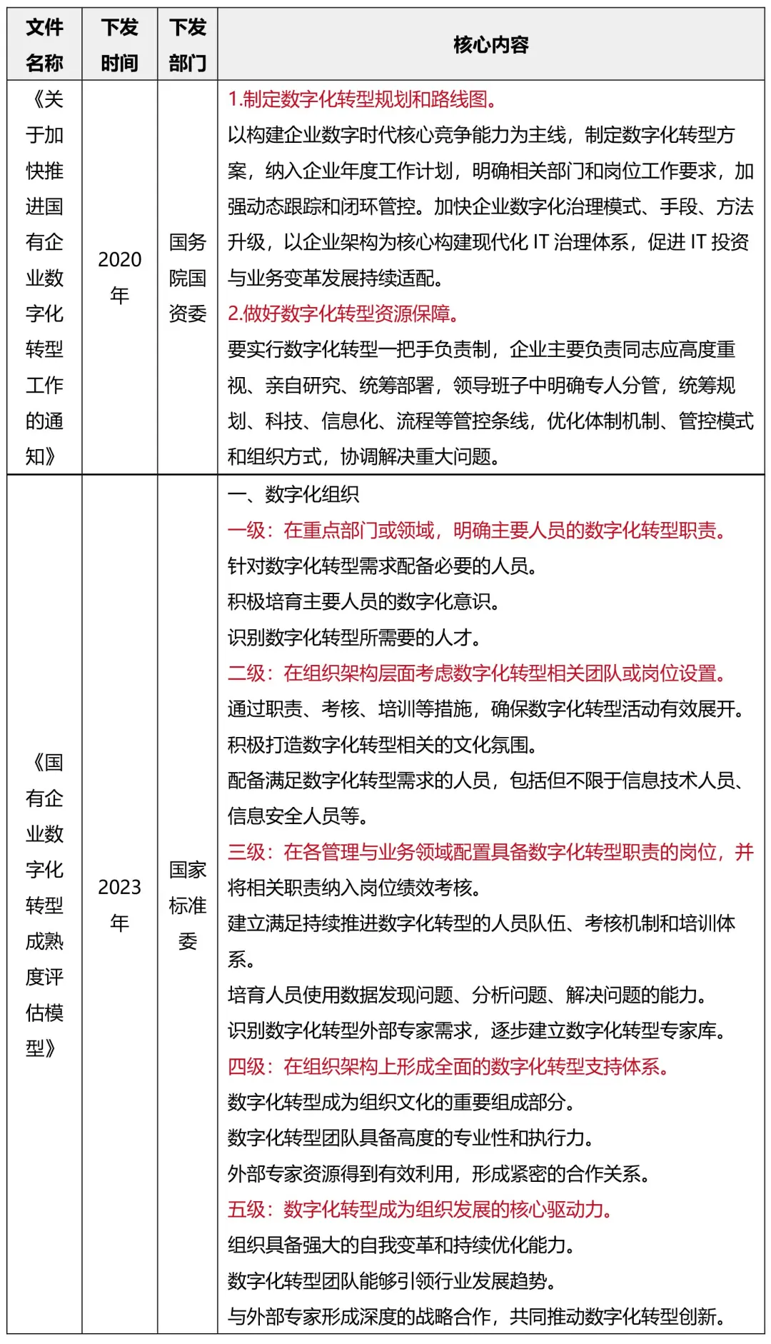
2020年国资委发布的《关于加快推进国有企业数字化转型工作的通知》提出,以构建企业数字时代核心竞争能力为主线,明确规划和执行路径,强化执行保障,推进国有企业数字化转型。在《国有企业数字化转型成熟度评估模型》中,将组织作为评估的重要维度之一,评估模型通过对组织管理的关键要素进行系统性分析,帮助企业识别自身在组织架构、文化建设和人才管理等方面的现状与差距。
综合来看,要推动国有企业数字化转型,需要国有企业优化组织架构,推动扁平化、敏捷化组织转型,设立数字化转型部门,提升决策效率和响应速度;关于岗位管理,推动技术与业务的深度融合,设立数字化专岗,优化岗位职责与工作流程;同时,优化职级体系,构建灵活多样的职级晋升通道,设计适应数字化转型的绩效考核和激励机制。另外,加强数字化人才的引进和培养,推动与外部合作伙伴共同推进数字化转型。
表 数字化转型驱动下国有企业组织管理相关政策核心内容


三、改革路径探索
(一)组织架构优化
1.必要性分析
当前,仍有部分国有企业存在管理层级复杂、决策链条冗长的问题,难以快速响应市场变化和技术更新。另外,部门职能划分僵硬,跨部门协作效率低,难以支持数字化转型的全局性需求。而数字化转型涉及技术与业务的深度融合,要求跨部门、跨职能的高效协作;且强调数据的高效流动与共享,要求组织架构支持数据驱动的决策和运营。如果企业的组织层级依然沿袭传统模式,难以适应数字化转型的灵活性需求。
2.具体改革路径
(1)推动组织扁平化
首先,企业要分析现有组织层级,识别冗余和不必要的层级;制定压缩层级的具体计划,明确保留的层级数量和职能;调整岗位设置和职责,确保压缩层级后各部门职能明确。
其次,制定授权机制,明确基层团队在组织管理和资源配置中的权限;建立监督和反馈机制,确保授权后团队的决策符合企业战略目标;提供培训和支持,帮助基层团队提升决策和执行能力。
而后,梳理现有部门设置和职能,识别职能重叠和空白;重新划分部门职能,明确各部门的核心职责和协作机制;设立跨部门协作平台,推动资源共享和协同合作。
(2)设立专门的数字化转型部门
一是建立初步信息与数据管理框架。首先,对企业的信息与数据管理现状进行全面诊断,了解企业数据资源分布、管理流程和技术现状;结合数字化转型目标,识别当前问题,如数据孤岛、管理效率低等。而后,从现有相关部门抽调人员,组建临时小组,负责信息与数据管理的初步整合与协调;并制定初步的数据管理与使用规范,确保数据资源的有效整合与利用。
二是建立专门的科技与数字化转型部。根据企业规模与需求,设置科技与数字化转型部,明确部门在数字化转型中的核心职责,如负责企业数字化转型的规划和实施,企业信息化系统的建设、运维和优化,数据治理和数据应用,以及企业网络安全和信息安全管理。并赋予数字化部门跨部门协调和资源调配的权限,确保转型项目顺利推进。

(二)管理模式创新
1.必要性分析
许多国有企业的管理模式仍以传统方式为主,数字化工具的应用水平较低;数据采集、存储、分析和应用能力不足,难以支持数据驱动的管理模式;现有管理模式未能有效激发员工的数字化意识和能力,制约了转型的推进。当前,数字化转型强调通过数据分析支持科学决策,要求管理模式从经验驱动转向数据驱动。
2.具体改革路径
(1)引入数字化管理工具
首先,分阶段实施数字化工具的引入,结合企业实际情况制定详细的实施计划,深入分析企业的业务需求和管理痛点,选择适合企业实际情况的系统。其次,通过系统梳理现有业务流程,识别冗余环节,优化流程设计;将企业日常管理、资源管理、财务管理等功能整合到系统中,实现标准化管理。而后开展系统的使用培训,提升员工的系统操作能力和数字化意识。
(2)推动数据驱动的管理模式
一是构建数据治理体系。建立统一的数据标准,确保数据采集、存储和应用的规范性;通过数据清洗、去重等手段,提升数据的准确性和完整性。二是建立数据分析决策平台。整合企业内外部数据,构建统一的数据分析平台,通过数据可视化工具,直观展示数据分析结果;部署决策支持系统,通过数据分析为管理层提供科学决策依据。三是优化资源配置与绩效管理。通过数据分析,优化企业资源的配置和使用效率,降低成本,提升效益;基于数据分析结果,设计科学合理的绩效考核指标,提升管理精准性。

(三)人才战略升级
1.必要性分析
部分国有企业缺乏年轻化、专业化的技术人才和复合型人才,现有员工普遍缺乏数字化技能,且在薪酬、晋升机制等方面缺乏竞争力,难以吸引和留住高素质的数字化人才。而数字化转型需要既懂技术又懂业务的复合型人才,而现有人才结构偏重单一领域,难以满足需求。在数字经济背景下,国有企业需要通过人才战略升级提升市场适应性和竞争力。
2.具体改革路径
(1)加强数字化人才的引进和培养
一是制定数字化人才需求规划。结合企业数字化转型目标和业务需求,明确所需的数字化人才类型和数量,针对关键岗位,制定详细的岗位职责和能力要求。二是优化人才引进渠道。定向吸引技术专家和数字化人才,与专业猎头公司合作,引进具备行业经验的高端人才;与高校、科研机构建立合作,开展联合培养项目,吸引优秀毕业生。三是设计有吸引力的薪酬与福利。根据行业标准和市场行情,制定有竞争力的薪酬体系,采用股权激励、项目奖金、绩效奖励等多元化激励方式,吸引和留住核心人才。四是建立复合型人才培养机制。推动技术与业务部门之间的轮岗,培养既懂技术又懂业务的复合型人才;提供清晰的职业发展路径和成长机会,吸引数字化人才。
(2)建立内部人才培养机制
一是开展多元化培训项目。了解员工现有的数字化能力水平和培训需求,根据不同岗位和层级,开展数字化转型管理培训,提升员工的技术能力和管理层数字化变革领导力。二是推动实践与项目结合。设计数字化转型实践项目,让员工在实践中提升数字化能力;通过分析行业内的数字化转型案例,帮助员工理解数字化技术的应用场景。三是设计激励与考核机制。将员工参与数字化培训的表现纳入绩效考核,给予奖励和晋升机会;建立数字化能力认证体系,为通过认证的员工颁发证书,并给予相应的待遇提升。

(四)组织文化建设
1.必要性分析
许多国有企业的组织文化偏向保守,未能有效激发员工的创新精神和探索欲望,员工对变革的接受度较低,制约了数字化转型的推进。另外,部门之间的文化差异和壁垒导致信息共享和协作效率低,难以支持数字化转型的全局性需求。这就需要进行通过组织文化建设提升员工的创新和变革适应能力,引导跨部门、跨职能进行高效协作,同时提升数据驱动的决策和持续学习的能力。
2.具体改革路径
首先,通过案例分享、内部宣传活动,提升员工对数字化转型的认同感和参与度;开展数字化技能的培训,提升员工的数字化能力。而后,通过跨部门项目组、联合会议等方式,推动部门间的信息共享和协作;搭建内部知识库和协作平台,促进经验与知识的积累与传播。同样将创新表现纳入绩效考核,设计奖励机制(如创新奖金、荣誉表彰),激发员工的创新积极性。

(五)生态合作与资源整合
1.必要性分析
数字化转型需要企业快速掌握前沿技术,而部分国有企业面临技术短板,难以独立完成技术创新和应用落地,需要通过与外部伙伴合作,实现技术互补和创新加速。且国有企业缺乏有效的机制和平台支持,导致资源利用率低,可通过生态合作与资源整合,实现跨企业、跨行业的数据共享和业务协同,实现从单一业务向产业链整合转变,创造新的价值增长点。
2.具体改革路径
(1)与外部合作伙伴建立合作生态
一是制定生态合作战略规划。确定与外部合作伙伴的合作目标,如技术引入、创新研发、资源共享等;分阶段制定合作计划,明确合作的重点领域和实施步骤。二是选择优质合作伙伴。与行业领先的科技公司建立合作,引入前沿技术和解决方案;与高校和研究机构联合开展技术创新和应用研究,推动技术落地;与上下游企业建立紧密合作关系,实现数据共享和业务协同。三是推动资源共享与协同。在技术、设备、人才等方面建立共享机制,提升资源利用效率;与合作伙伴在业务层面开展协同合作,优化产业链和提升整体效率。
(2)引入外部专家和顾问
首先,结合企业数字化转型目标和面临的挑战,明确需要引入的外部专家和顾问类型。通过行业推荐、专业机构合作等方式,筛选具备丰富经验和专业能力的外部专家和顾问;组建由技术专家、管理顾问、行业专家组成的多元化顾问团队,提供全方位的支持。而后,外部专家帮助企业制定数字化转型的战略规划和实施路径,以及提供前沿技术的引入和应用指导,解决技术难题;外部管理顾问提供项目管理、流程优化、资源配置等方面的支持,提升转型效率。

四、案例分析
1
国家电网
随着数字经济时代的到来,国家电网将数字化转型作为提升企业效率、优化资源配置、增强市场竞争力的核心战略。在这一过程中,逐步实现转型升级,建强组织赋能、数据支撑、人才供需“三大平台”,实现人力资源全业务数字化,助力考核评价、薪酬分配、福利保障“三大机制”落地实施,同步联结公司领导职务、职员职级、专家人才“三大通道”,推动了数字人力资源管理战略、创新组织发展战略和未来人才智能分析战略的数据运营体系,打造了国网公司人力资源业务全景视图。
(1)以战略目标承接和组织体系创新为导向
面向新时代新征程,公司确立了建设具有中国特色国际领先的能源互联网企业的战略目标及“一体四翼”发展布局,旨在通过技术、管理、商业模式创新推动全要素生产率提升,实现生产运营更加智能、管理更加高效、决策更加科学,推动公司从电网企业向能源互联网企业转型升级。新一代人力资源管理系统立足公司战略发展要求,聚焦“放管服”改革、组织体系创新和人力资源“三项制度”变革转型等重点需求,围绕“服务全员、数据智慧”,着力构建一体化、智能化和契约化的人力资源数字化框架体系,提供高效开发、合理配置、充分利用等人力资源管理新服务。
(2)以人力资源管理价值挖掘、持续提升为核心
新一代人力资源管理系统秉持“承接战略、链接人才”建设原则,从关注专业纵深、业务管控,到关注组织价值和个体价值的共创共建共享。着力构建具备“柔性开放、互联互通、智慧共享、高效协同”特征的智慧型人资管理系统,推动从专业管理到业务协同、从数据静态沉淀到数据动态运营的系统转变,对人力资源管理专业价值、组织价值、协同价值、服务价值和数字价值的深度挖掘和提升。
(3)以人力资源数字化建设规划为引领
为保障人力资源数字化转型的科学有序推进,公司制定了可在五到十年内引领人力资源数字化转型的专项规划,明确了要加强数据平台规划设计,推动系统优化升级。要积极贯彻“数字中国”建设战略,在推进能源产业基础高级化、产业链现代化的进程中加快数字化发展,围绕人力资源管理模式优化调整,充分运用数字化新技术,高质量完成原有人力资源管理信息系统升级换代和推广应用,为“四类用户”(各级决策层、人力资源专业、广大员工和专业部门)提供优质高效的人力资源服务。
(4)以推进数据融合共享、提升数据分析能力为路径
在构建以电为中心的智慧能源系统工程中,配合公司数据中台建设,完成业务数据进中台,消除数据冗余和信息孤岛,破除系统壁垒,实现人力资源专业内部信息系统融合、与其他专业信息系统贯通,及时响应不同业务、不同单位的管理需求。融合公司大数据、云计算、人工智能等技术组件,提升数据智能分析和应用能力,及时发现和掌握人力资源管理现状问题,服务人力资源管理变革及创新发展需要,强化辅助决策支撑,助力公司现代化治理能力建设、世界一流企业建设。
注:此部分资料来源于HR价值网,“信产国电通王成章:服务全员、智慧人资-国家电网公司人力资源数字化转型实践”。
2
上海奉贤发展(集团)有限公司
上海奉贤发展(集团)有限公司(以下简称“奉发集团”)为全面推进集团数字化转型工作,创建数字化应用场景,通过数字化、信息化建设驱动企业管理模式变革。通过引入新一代信息通信技术,对企业传统业务流程进行数字化改造,实现业务流程的优化和创新。
(1)强化顶层设计,坚定数字化转型方向
建立跨部门的协同机制,打破信息孤岛,确保各部门在数字化转型的进程中能够步调一致、协同作战;鼓励员工学习和掌握新技术、新工具,加大对数字化人才的培养和引进力度,为企业的数字化转型提供强有力的人才保障;建立科学的评估体系和激励机制,对数字化转型的成效进行定期评估和反馈,通过设立明确的考核指标和奖惩机制,激发员工的积极性和创造力,推动数字化转型的深入发展。
(2)数字化转型要与企业业务发展相融合、相促进
数字化转型要求企业不仅要在技术上进行升级,更要在思维模式、组织架构、业务流程等多个维度进行深刻的变革。在融合与促进的过程中,企业需要明确数字化转型的目标与愿景,并将其与企业的长期发展战略紧密结合。同时还需要注重数据的应用和管理,需要建立完善的数据治理体系,确保数据的准确性、完整性和安全性,并加强数据分析和挖掘能力,为企业的决策提供有力的数据支持。
(3)重视高新技术、人才等方面的要素
奉发集团知晓高新技术及人才对企业数字化转型的重要性,通过激励机制及职业发展通道建立,加大了数字化人才引进,通过数字化课题考核评奖,促进人才进步。通过落实数字化战略规划,结合自身主责主业和集团发展战略,不断运用最前沿的科学方式、科技手段、科学理念迭代完善集团核心战略数字化顶层规划,借助行业的力量、最佳的实践路径、科学的创新方式,将数字化作为集团未来发展的新引擎,科技赋能主业发展争创新优,加速新质生产力的思考扩展和应用实践。
注:此部分资料来源于:人民论坛网,“典型案例|奉发集团:国有城建企业数字化转型实践路径与经验启示”。
因文章篇幅有限,更多案例及实践启示请扫描下方二维码下载全文。


五、总结
国有企业在数字化转型的浪潮中,组织管理改革是关键一环。通过梳理相关政策和分析成功案例,总结概括出一些国有企业后续改革方向和路径。
一是强化顶层设计与战略引领。国有企业应将数字化转型纳入长期战略规划,明确目标和愿景,通过顶层设计统筹技术、业务与组织变革,确保数字化转型与企业整体发展战略紧密结合。
二是深化组织架构变革。继续推动组织架构的柔性化和扁平化,打破部门壁垒,构建跨部门协作平台,实现资源共享和协同合作。设立专门的数字化转型部门,明确其核心职责和权限,确保转型项目的顺利推进。
三是加强数据治理与技术赋能。建立完善的数据治理体系,确保数据的准确性、完整性和安全性。结合人工智能、大数据、云计算等前沿技术,提升数据智能分析和应用能力,为科学决策提供有力支持。
四是完善人才发展体系。构建多元化的人才发展体系,加强数字化人才的引进和培养。通过优化人才引进渠道、设计有吸引力的薪酬与福利、建立复合型人才培养机制等措施,吸引和留住高素质的数字化人才。
五是促进业务流程标准化。进一步优化业务流程,实现标准化管理。通过引入先进的数字化管理工具,整合企业内外部系统,消除信息孤岛,提升整体管理效能。
六是建立动态迭代机制。建立适应业务变革的灵活机制,持续跟踪和评估数字化转型的成效,根据市场和技术的变化及时调整战略和措施,通过持续迭代保持转型的活力和竞争力。
通过上述改革路径与实践启示分析,将助力国有企业在数字化时代实现转型升级与高质量发展,也为其他企业提供了可借鉴的范例,推动整个经济社会向数字化、智能化迈进。

十五五国改企管篇专栏(往期阅读)
01 十五五国改企管篇丨国企改革政策演进与新时代深化改革的逻辑起点