专栏导语

作者:贺晓骏、马丽娟、毛瑞、秦林瑞、郭倩文
党的二十届三中全会审议通过的《中共中央关于进一步全面深化改革、推进中国式现代化的决定》围绕深化国资国企改革重点强调,“持续推动国有资本和国有企业做强做优做大;增强核心功能和提升核心竞争力;加快形成同新质生产力更相适应的生产关系”。同时,《国有企业改革深化提升行动方案(2023—2025年)》的重要要求之一为“推动中国特色国有企业现代化公司治理和市场化经营机制长效化”。以上都释放出寻求国有企业体制机制改革、推动高质量发展的强烈信号。其中,构建中长期激励机制作为重要课题之一,旨在充分激活国有企业市场化活力。本文从政策、模式、案例等相关视角对国资国企中长期激励研究进行相关解读。

一、概念说明
激励按时效可以分为短期激励及中长期激励等,其中短期是以一年以内的月度、季度、半年度或年度等为周期,中长期则是一年以上,通常以一个三至五年规划为单位或更长的时间周期。
此外,激励按形态又可以分为物资激励及精神激励等,其中物资激励在企业中的表现形式通常包含奖金奖励、节日奖品、法定及额外保险、津补贴等等有形激励,精神激励则通常表现为授权、表彰、晋升、学习与发展机会、情感关怀等等无形激励。
为避免误解,特此说明。本文的中长期激励不涉及精神激励层面,而是重点关注物资激励层面。


二、政策梳理
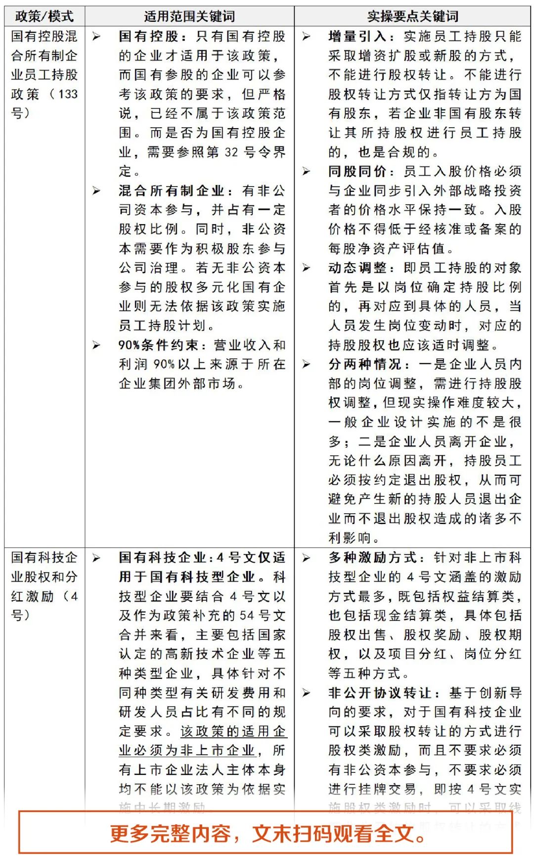
通过梳理过往出台的相关政策,较为公认的中长期激励机制重点围绕“3+2+X”展开,其中“3”指三大主要政策文件,即国有控股混合所有制企业员工持股政策(133号文)、国有科技型企业股权和分红激励政策(4号文)和国有控股上市公司股权激励政策(102号文);“2”指两大确定方式,即超额利润分享机制、项目跟投机制,其中超额利润分享机制出台了专项政策,即超额利润分享机制操作指引(1号文),而项目跟投配套政策文件尚处于征求意见中;“X”指其他的探索性激励方式,即虚拟股权等,对应的专项政策文件也仍处于酝酿阶段。
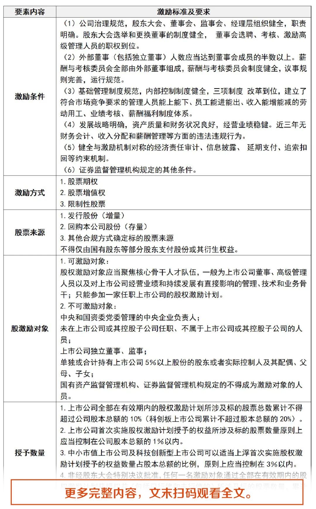
(一)国有控股上市公司股权激励政策
关于国有控股上市公司股权激励,将国务院国资委发布的《关于进一步做好中央企业控股上市公司股权激励工作有关事项的通知》(国资发考分规〔2019〕102号)作为核心政策,综合《关于上市公司实施员工持股计划试点的指导意见》(证监会公告〔2014〕33号)、《上市公司股权激励管理办法》(证监会令第126号)、《中央企业控股上市公司实施股权激励工作指引》(国资考分〔2020〕178号)等相关政策做配套使用,详见附件一。
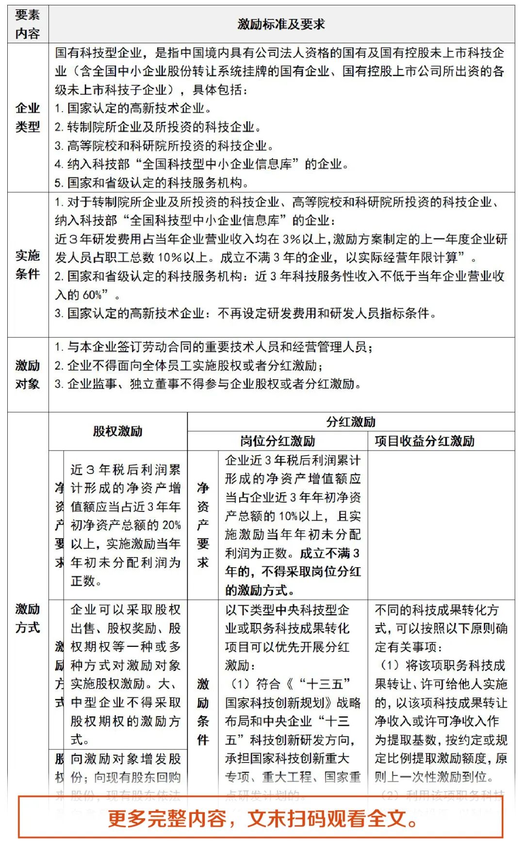
(二)国有科技型企业股权和分红激励政策
国有科技型企业股权和分红激励主要以《国有科技型企业股权和分红激励暂行办法》(财资〔2016〕4号)为实施依据。另外,《中央科技型企业实施分红激励工作的通知》(国资厅发考分〔2017〕47号)在其基础上对科技型企业采用分红激励方式的工作提供详细实施指导;《关于扩大国有科技型企业股权和分红激励暂行办法实施范围等有关事项的通知》(财资〔2018〕54号) 将国有科技型中小企业、国有控股上市公司所出资的各级未上市科技子企业、转制院所企业投资的科技企业纳入激励实施范围,并对于国家认定的高新技术企业不再设定研发费用和研发人员指标条件,为更多的国有科技型企业实施激励创造了有利条件,详见附件二。
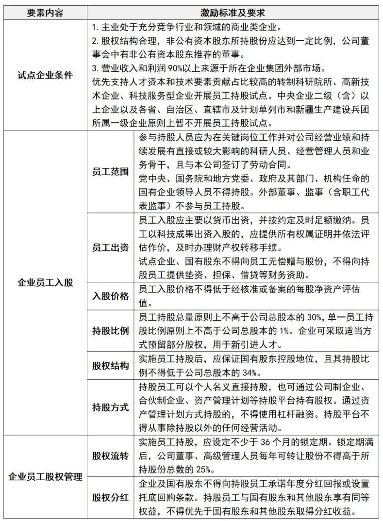
(三)国有控股混合所有制企业员工持股政策
国有控股混合所有制企业员工持股方式,主要以《关于国有控股混合所有制企业开展员工持股试点的意见》(国资发改革〔2016 〕133号)为实施依据,详见附件三。
(四)其他
2019年,国务院国资委发布的《中央企业混合所有制改革操作指引》提出,“鼓励混合所有制企业探索超额利润分享、项目跟投、虚拟股权等中长期激励方式”。同时,也有相关政策提出,支持国有创业投资企业、创业投资管理企业等新产业、新业态、新商业模式类企业的核心团队持股和跟投。



三、模式工具
通过对国资国企中长期激励相关政策的研究及解读,可以总结出现金结算类、股权结算类及综合类等三类中长期激励模式。其中,现金结算类主要包括项目收益分红、岗位分红、超额利润分享及虚拟股权等四种不同的工具;股权结算类包括股权奖励、股权认购、股权期权、项目跟投等四种不同工具;而综合类则为多种工具的组合使用。各种工具的使用范围、优缺点、使用方法具体如下:
(一)现金结算类
1、项目收益分红
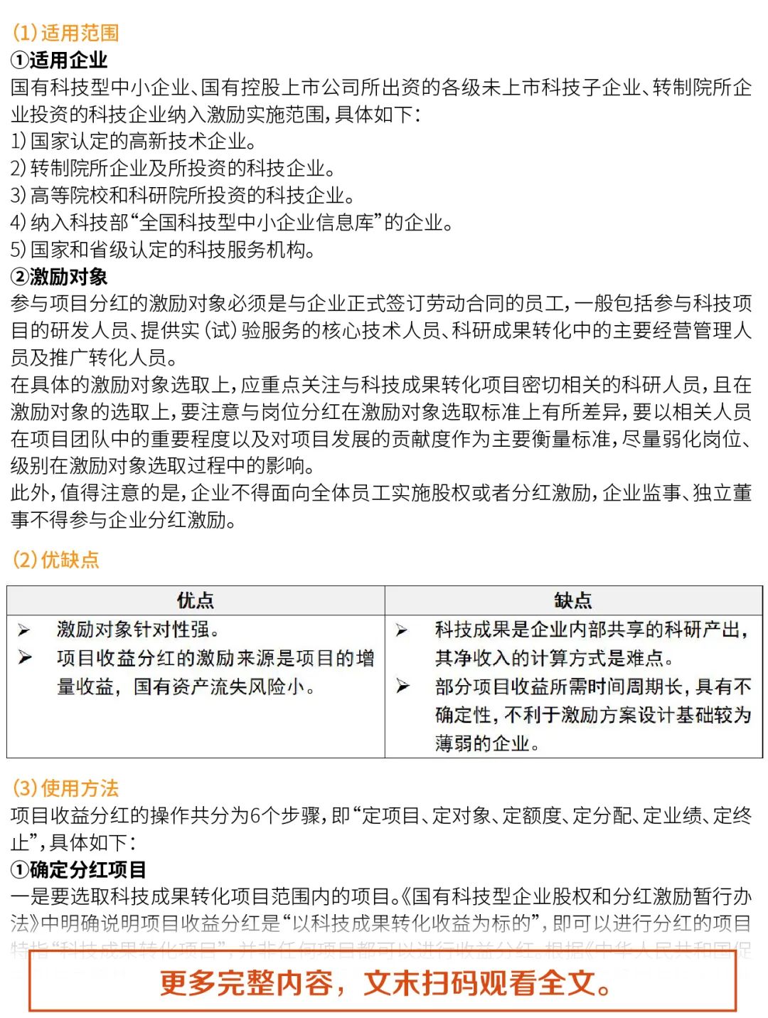
项目收益分红作为中长期期激励的一种,其激励作用相对于其他激励方式,短时间内即可显现,实施方式主要以项目为主体,用于激励项目相关的关键人员,科研项目收益分红是“以科技成果转化收益为标的,采取项目收益分红方式”。激励对象针对性强。项目收益分红的激励来源是项目的增量收益,因此国有资产流失风险小。但是科技成果是企业内部共享的科研产出,其净收入的计算方式是难点,分配比例等不易敲定,实施难度稍大,部分项目收益所需时间周期长,具有不确定性,不利于激励方案设计基础较为薄弱的企业。

2、岗位分红
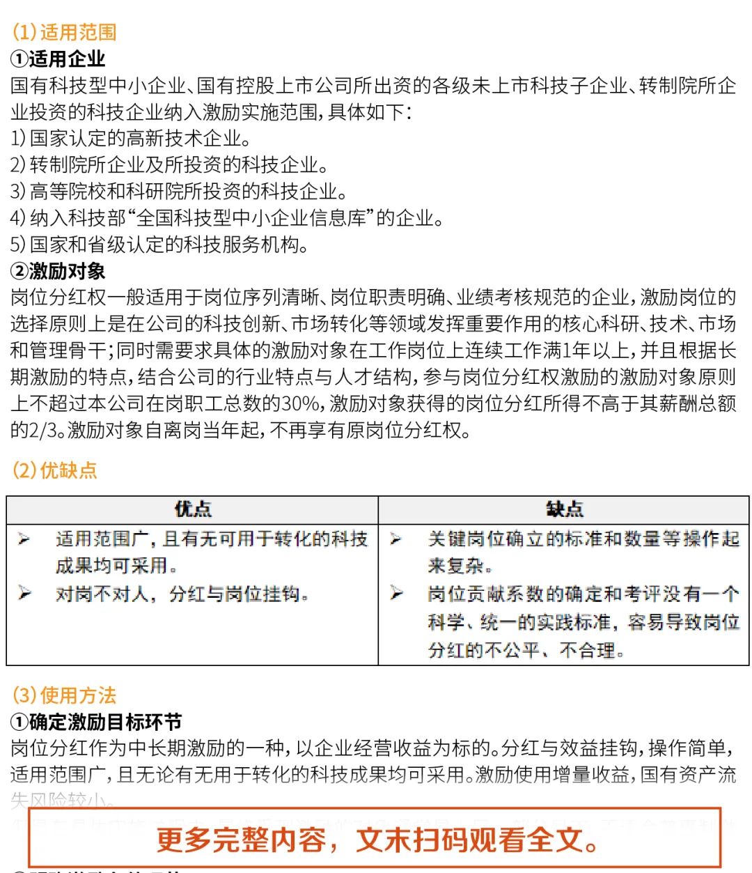
岗位分红主要以企业经营收益为标的,作为中长期激励的一种,有效益就可以分红,操作相对简单,适用范围广,且有无可用于转化的科技成果均可采用。激励部分也是增量收益,因此国有资产流失风险较小。但是在具体实施过程中,最终受到激励的通常是上层的一部分员工,不适合普惠制激励需求的企业,且激励的额度受到限制,激励效果有限。

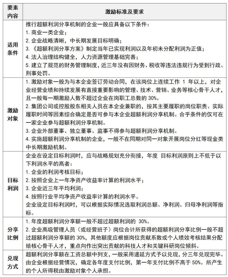
3、超额利润分享
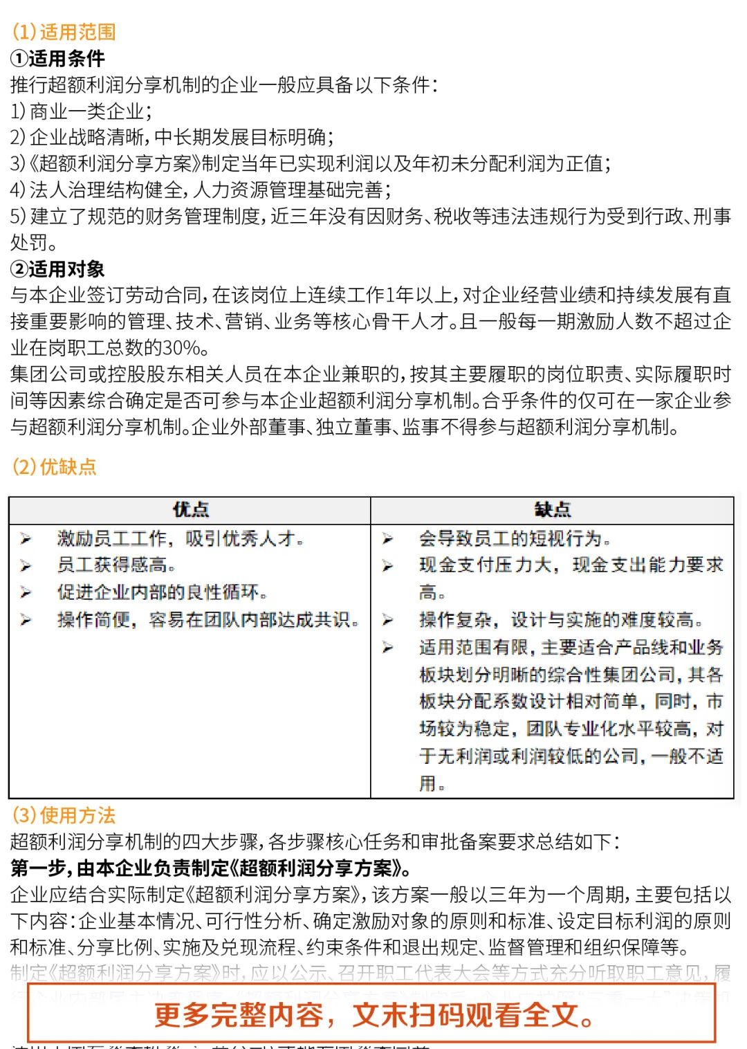
超额利润分享机制,是指企业综合考虑战略规划、业绩考核指标、历史经营数据和本行业平均利润水平,合理设定目标利润,并以企业实际利润超出目标利润的部分作为超额利润,按约定比例提取超额利润分享额,分配给激励对象的一种中长期激励方式。其中,目标利润是指企业为特定年度设定的预期利润值。

4、虚拟股权
虚拟股权是指公司授予激励对象一种“虚拟”的股票,激励对象可以据此享受一定数量的分红权收益或股票升值收益和净资产增值部分权益,但没有所有权和表决权,且不能转让和出售,通常情况下虚拟股权在被激励对象离职后自动失效。虚拟股权的实质是企业受益分红和净资产增值部分权益,虚拟股权的授予不影响公司的总股本和股本结构。
需要注意的问题是,国有企业进行虚拟股权需要本企业的各方股东均同意让渡部分收益权和对应的权益增值权,以及授予被激励对象时的股权价格,股权收益管理机制和动态岗位收益管理问题。


(二)权益结算类
1、股权奖励
股权奖励是企业无偿授予激励对象一定份额的股权或一定数量的股份。

2、股权认购
股权认购是指在公司筹集资本时,投资者或发起人根据公司章程购买公司发行的股票。这一过程通常发生在公司的成立阶段或增发股份时。股权认购可以分为两种主要形式:设立认股和募集认购。

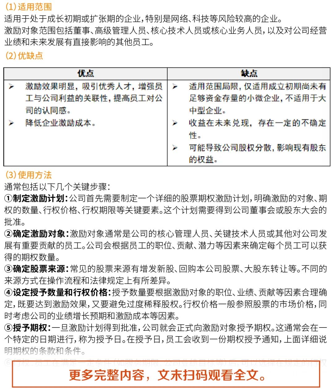
3、股权期权
股权激励,也称为期权激励,是企业为了激励和留住核心人才而推行的一种长期激励机制,是最常用的激励员工的方法之一。
股权激励主要是通过附条件给予员工部分股东权益,使其具有主人翁意识,从而与企业形成利益共同体,促进企业与员工共同成长,从而帮助企业实现稳定发展的长期目标。
股权激励是企业拿出部分股权用来激励企业高级管理人员或优秀员工的一种方法。一般情况下都是附带条件的激励,如员工需在企业干满多少年,或完成特定的目标才予以激励,当被激励的人员满足激励条件时,即可成为公司的股东,从而享有股东权利。
关于股权和期权激励的区别,股权是指股东基于股东资格而享有的、从公司获得经济利益并参与公司经营管理的权利;而期权是指公司授予某些人在未来一定期限内以预先确定的价格和条件来购买公司一定数量的股权或股份的权利。

4、项目跟投
项目跟投,是指在新项目和业务开展过程中,引入核心高管及骨干员工共同投资到具体项目或主体,与企业共同分享收益的同时共担项目风险,本质上是一种激励约束并重的投资机制。

(三)综合类
综合类模式是指企业为了激发员工的积极性、创造力和忠诚度,采取的一系列多元化的中长期激励组合手段。综合类激励措施的目的是通过满足员工的不同需求和动机,建立起员工与企业之间的长期利益共享关系,从而促进企业的整体发展和竞争力提升。综合类模式无固定适用企业,但一般而言,更建议处于成熟期阶段的企业采用综合类模式。同样,该模式不仅适用于高层管理人员,也适用于核心技术人员、销售人员以及其他关键岗位的员工。因综合类为上述工具的组合,故此处不再赘述优缺点及使用方法。


四、典型案例
鉴于国资国企不定期的重组整合,随之而来的即是管理体系的优化调整,因此中长期激励机制的整体推进较不普遍,以下仅整理分享公开渠道各类相关案例作为参考。
(一)项目收益分红案例
1、中国煤炭科工集团太原研究院有限公司

2、中国电科院

(二)岗位分红案例
1、航天恒星

2、中国电子科技集团有限公司三十八所

3、中国电力科学研究院有限公司、南方电网科学研究院有限责任公司、中电莱斯信息系统有限公司

(三)超额利润分享案例
1、中国巨石

2、中盐化工

3、天合国际


(四)虚拟股权案例
1、中国能建葛洲坝建设公司

2、广西桂物金岸制冷空调技术有限责任公司

(五)股权奖励案例
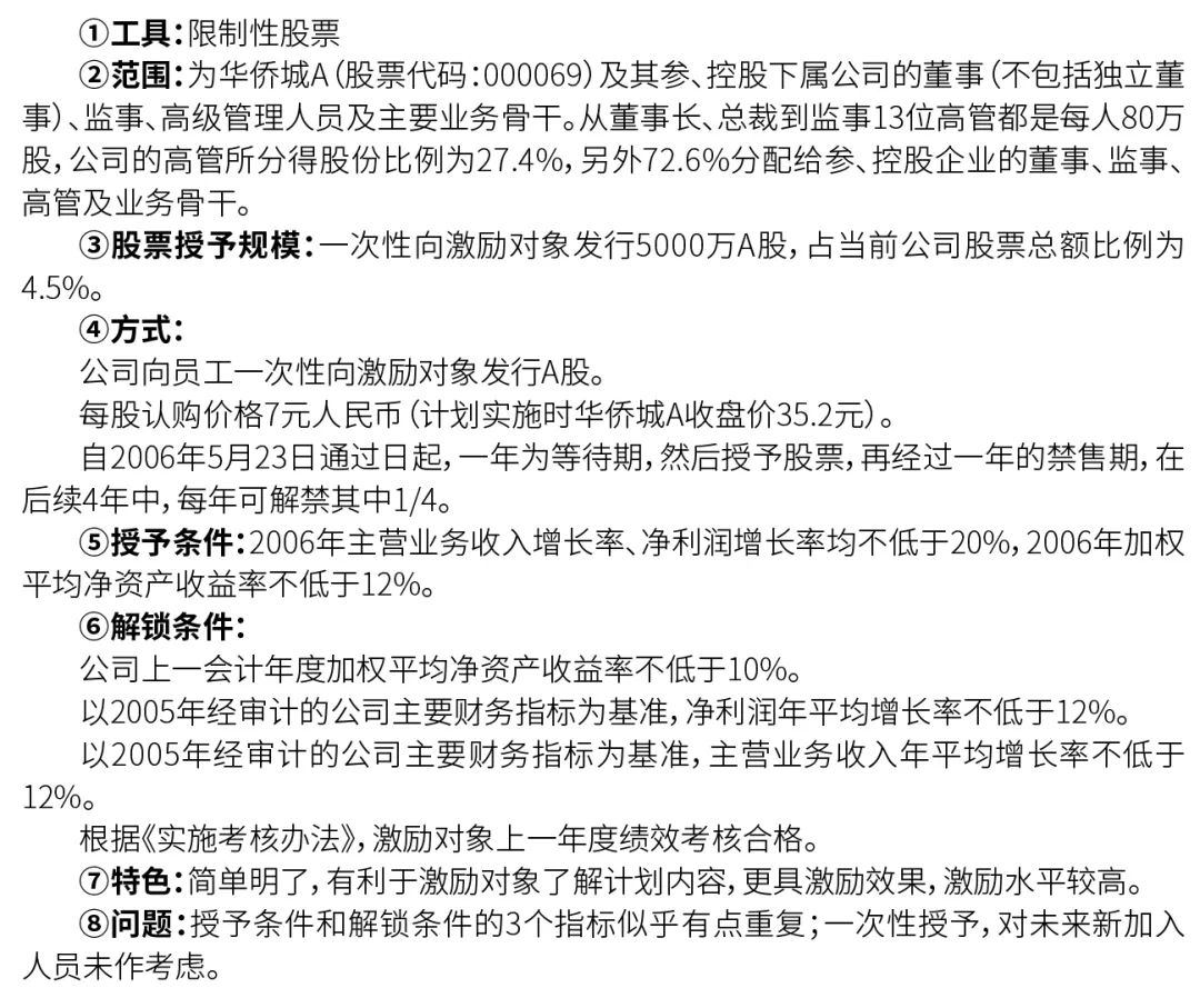
1、华侨城

(六)股权认购案例
1、招商蛇口

2、上海建工

(七)股权期权案例
1、中粮地产

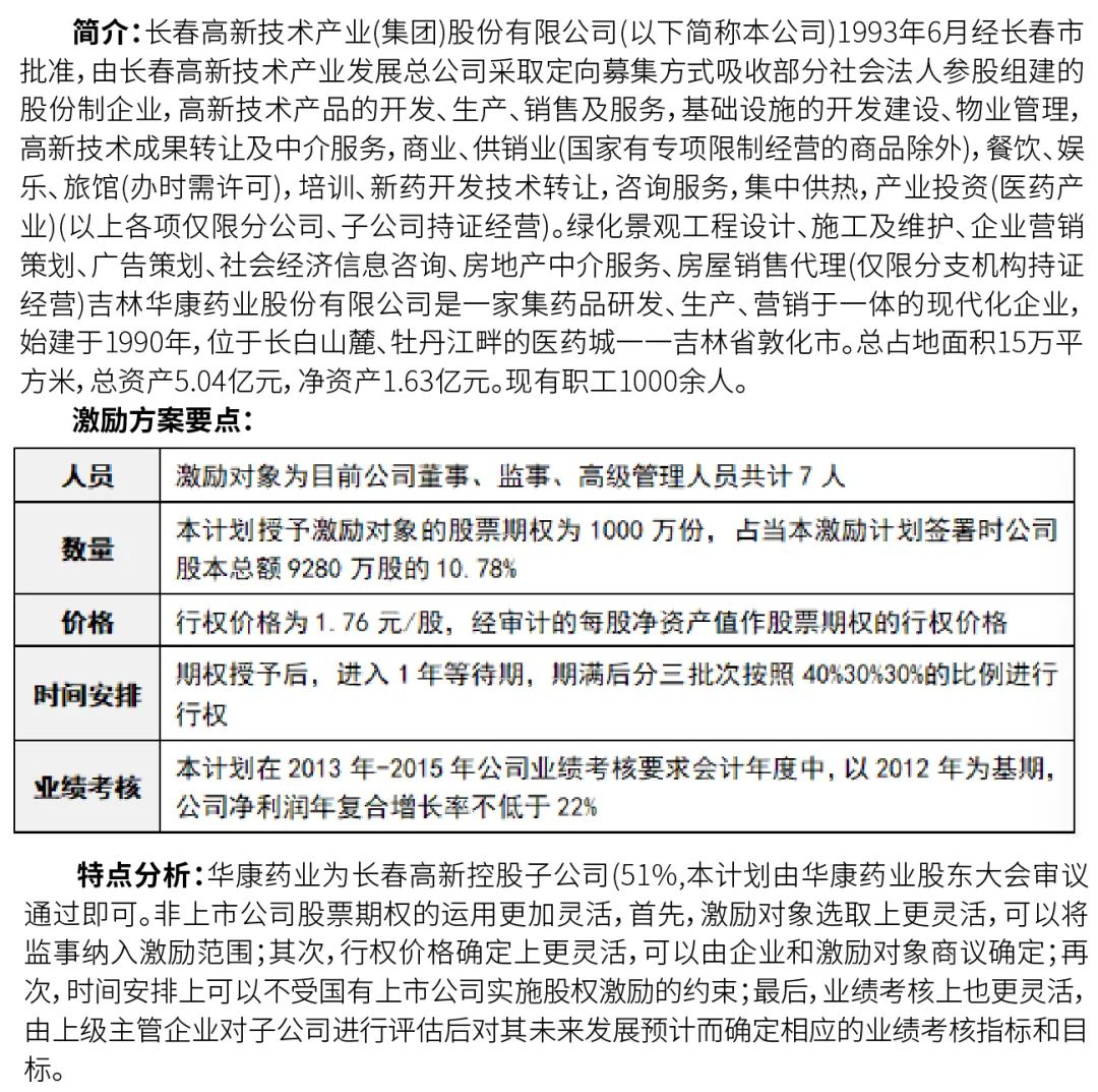
2、华康药业

3、首量科技

(八)项目跟投案例
除已经广泛覆盖房地产领域外,跟投机制已经在国资控股的基金投资、融资担保、融资租赁、商业保理、资产管理等金控领域、乃至新能源、电动汽车等新兴产业项目上出现应用实例。
1、云南贵金属

2、招商蛇口

3、金地集团

(九)综合类案例
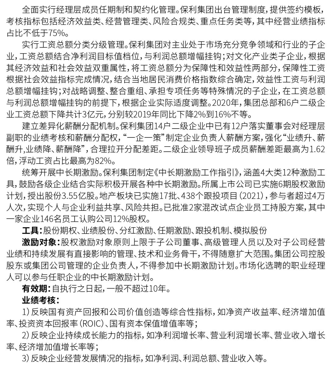
1、保利地产

2、湖南建工项目管理激励机制



五、总结建议
基于对国资国企中长期激励政策的梳理及外部案例的搜集与分享,以下进行相关总结,并针对城投公司实际情况,提出相关实施建议。
(一)核心提炼
在政策梳理基础上,针对适用范围以及实操要点进一步提炼如下核心内容:

(二)实施建议
由于中长期激励涉及的政策较多,且不同政策下适用于不同情况,也提出了不同的相关要求。因此,站在城投公司的企业角度,在实施中长期激励时需要从能不能、做不做及怎么做等三方面进行考虑。
1、重点关注政策依据。企业能不能实施中长期激励的关键,取决于是否符合政策依据。从政策的角度出发,结合城投公司实际情况,三大政策虽然并不贴合,但是某些下属控股公司在一定情况下依旧可以适用,而超额利润分享机制因其限制性较低,对城投公司而言较为适用,项目跟投机制可以常识性探索。由于虚拟股权政策及机制尚不明确,且实施较为复杂,建议暂时不予考虑。
2、充分研判企业现状。不同发展阶段的企业对运营管理能力的要求不同。城投公司是否实施中长期激励,重点需要关注两个方面:一是管理基础是否夯实,即公司战略管理、内控体系、激励约束机制等是否成熟,在以上关键环节较为薄弱的情况下,实施中长期激励相反会增加管理成本,最终结果可能弊大于利,因此应该优先确保内部管理的高效性;二是计划实施是否必要,如果公司发展达到一定阶段,运营管理各项能力都相对扎实,但是对员工的激励有待进一步提升,此时就建议考虑实施中长期激励,相反公司整体运营均呈现出高效性,员工对于现有激励也比较满意,此时中长期激励则为可选项,企业要综合考虑实施成本及带来的回报以判断是否有利于长效发展。
3、一企一策循序渐进。虽然政策提供了相关要求,且本文也对相关模式工具的使用进行了介绍,但是企业具体如何实施建议一企一策。上述第1点中也已提到,城投公司较为适用超额利润分享机制,而某些下属控股公司可以视情况适用三大政策之一,因此建议如下:
(1)城投公司可在总部层面构建中长期激励框架,适用中长期激励的下属控股公司结合自身需要自行制定匹配的机制后由总部审批执行。
(2)实施前需要明确管理机构及权责、管理流程以及实施范围及周期、核算及发放规则、进入及退出机制等实施细则,避免法律纠纷及审计风险。
(3)实施初期可采取试点、试行方式,选取各项条件较优、市场化程度较高的某一企业(一般为三级企业)作为试点单位,在一个中长期激励周期试行结束后,检验实施成效,对中长期激励机制不断完善,待各项环节运行成熟后逐步推行。


附件1:国有控股上市公司股权激励标准及要求

附件2:国有科技型企业股权和分红激励标准及要求

附件3:国有控股混合所有制企业员工持股标准及要求

附件4:超额利润分享机制标准及要求


扫码获取全文
咨询热线:025-84846219

十五五国改企管篇专栏(往期阅读)
01十五五国改企管篇丨国企改革政策演进与新时代深化改革的逻辑起点