低空经济应用场景不断上“新,从最初的航拍、表演,逐步向农业、物流、交通、文旅等领域渗透。农业领域,无人机植保、农田测绘、精准灌溉等技术应用,有效提升了农业生产效率。物流领域,无人机配送、空中物流网络建设,为解决“最后一公里”难题提供了新思路。交通领域,eVTOL等新型飞行器的研发,为未来城市空中交通描绘了美好蓝图。文旅领域,低空旅游、航空运动等新业态,为旅游业发展注入新活力,“低空经济”的应用场景百花齐放,正逐渐走入人们的生活。

低空经济作为新质生产力的典型代表,通过信息化、数字化管理技术赋能,与经济社会活动相融合,发展空间广阔。2024年,“低空经济”写入政府工作报告,凸显其在国家经济发展中的重要地位。在发展低空经济热潮之下,全国各地不断拓展应用场景,开展“低空+”的应用场景新实践。
政策支持行业蓬勃发展

政策速递:近日,浙江省农业农村厅印发《浙江省农业农村领域低空经济发展行动方案》。《行动方案》提出,到2027年,农业农村领域低空经济发展新基建、新应用、新格局基本形成,省级现代化农事服务中心农用无人机配置全覆盖,全省农用无人机保有量10000台以上,农用无人机作业面积6500万亩次以上,建设农业生产“低空+地面”一体智能监测点100个,无人机乡村巡查巡检村域覆盖率30%以上。
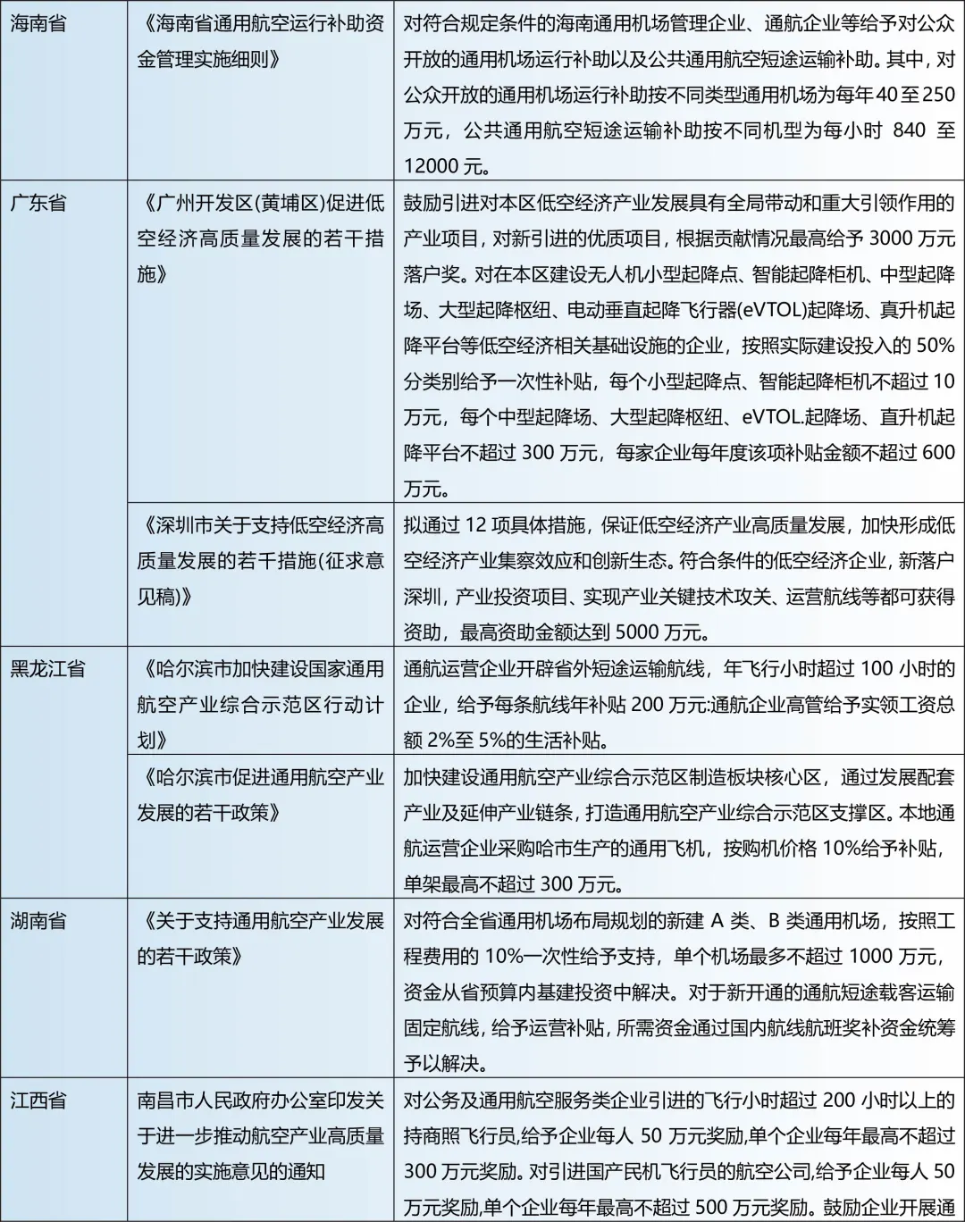
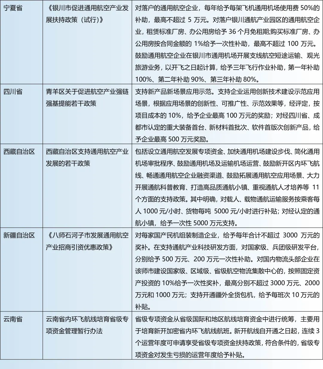
近年来,中央和各地陆续出台政策支持通用航空和低空经济的快速发展,比如海南、湖南、江苏省提出为通用航空机场的建设、运营提供资金补贴;宁夏、广东省对落户本地的产业项目和重要企业给予资金补助和奖励,支持产业链的发展;黑龙江、江西等地号召购买本地企业生产的通航设备和服务,支持当地通航产业做大做强。
南京卓远认为,通用航空的建设、运营需要大量的资金投入,尤其是运营侧涉及设备维护、市场服务、员工维持等资金需求更为迫切;低空经济相关活动的顺利开展也需要空域管制、路线规划等相关政策的积极支持。各地在发展低空经济时需要以政策为抓手,引导好相关企业发展。
低空经济行业相关补贴支持政策



不同地区发展低空经济的侧重点不同
低空经济已经成为各地创新驱动发展的新引擎,北京、上海、山东、辽宁等30余省市均将发展低空经济写入政府工作报告中,其作为新质生产力的代表前景广阔。
我们也发现不同区域的低空经济呈现不同的发展趋势。东部城市在民用航空、人工智能、集成电路等领域产业基础较为雄厚,聚集了众多优秀企业,未来将向产业链深化和产业跨界融合的方向发展;中部城市依靠制造业优势,在通用航空、无人机产业链制造领域加快部署;西部城市结合自身资源优势,将充分开发应用场景作为重点,包括物流、巡检、农业、旅游等领域。
不同省市发展低空经济侧重点不同


低空经济场景应用

低空经济与旅游行业的结合提供了全新的旅游体验,扩大了地面旅行难以覆盖的旅游范围,大大提高了旅游的便捷程度,目前的实践主要包括活动带动类和自然资源观光类。
1.活动带动类
活动带动类是指通过体育竞技或娱乐赛事等聚集人气,在这个过程中实现同时发展当地旅游产业的目标。在这个过程中如何有效将人集中是关键,主要包括如下方式:
一是开展通用航空博览会的方式,比如山西太原开展国际通用航空博览会吸引超过15万人参加,河南郑州开展航空博览会汇集2600余名专业人士参会,参会之余会开展旅游活动;二是开展飞行培训的方式,河北衡水航空飞行营地培训飞行员,湖北荆门爱飞客航空小镇落户众多航校进行飞行培训,目前已累计培训百余人,这些培训之余基地同时打造了低空旅游体验项目;三是开展赛事IP的方式,海南省“海飞赛”开展低空运动项目,河南安阳举办滑翔伞、模拟飞行等比赛吸引众多人参与,比赛与景点结合带动旅游发展。
在这些模式中,赛事IP是一种比较火热的方式,对于旅游的带动性更高。以海南的一年一度的“海飞赛”为例,其由海南省航空运动协会承办,在全省选取不同赛点展开滑翔伞、无人机、动力伞等专业项目吸引相关选手参赛,2020年的无人机赛道比赛有近70万专业选手参赛,吸引了40万人进行在线观看,已发展成典型的国家级赛事,同时宣传了当地的自然景观,吸引许多游客关注。这种模式的成功首先渲染在特定人群中如飞行爱好者中的影响力,其次将活动流程与特色景点相结合,用不同的体验满足客户多种旅游需求,同时提高当地的品牌知名度。
2.自然资源观光类
顾名思义,这种模式主要依靠各地的旅游景点招揽游客,目的是以既有自然资源为载体打造“低空+文旅”新业态,关键是对自然资源的充分开发。这种方式一是打造城市市内线路,如深圳罗湖结合大梧桐生态融合区中梧桐山、深圳水库、仙湖植物园等特色景点打造“飞享梧桐”观光项目,江苏无锡开通三条滨湖区樱花航线;二是联合周边地区开发,如甘肃航投公司联合省内景区开展的热气球全省巡飞活动。
以深圳罗湖为例,罗湖区文旅局与亿航智能、深圳仙桐文体产业运营有限公司与博领鹏城之翼有限公司进行战略合作,共同打造“飞享梧桐”无人驾驶载人航空器观光项目和罗湖区首个城市空中交通运营中心,观光项目结合大梧桐生态融合区的特色景点,为客户提供低空观光体验,同时大大缩短了观光需花费时间;运营中心则在罗湖区内运营,进一步扩大市民的低空旅行范围。这种生态打造一需要政策上明确布局方向,罗湖区发布《低空经济创新发展实施方案》和“低空经济十条”,鼓励传统优势产业与低空经济融合发展,聚焦“商旅文低空应用”,构建“场景+产业”双轮驱动体系;其二招引龙头公司入局获得技术支持,政府或城投与无人机专业企业合作,这些企业在设备的制造和运营上经验丰富;其三,打造多条线路充分利用资源,目前已经开通3条观光航线,进行常态化商业运作,票价分为399-980元三个不同的档次,满足游客差异化消费需求。

低空经济与物流的结合主要是用无人机进行物品配送,既能节约运送时间和成本,又能提高配送灵活度和强度,在配送过程中保护好物品的安全最为关键。与大型物流公司合作已经成为比较成熟的模式,物流公司成熟的无人机设备也能有效对运送过程进行监测,比如无锡与顺丰等公司合作开辟低空物流线路,深圳利用美团无人机对3公里内的外卖进行配送。
以走在前列的无锡为例,新吴、梁溪、滨湖三区政府分别与顺丰和邮政进行低空物流项目合作,由快递公司提供无人机进行新吴-梁溪-滨湖的线路试飞,开通相关运行航线,配送药品、文件、车牌等物品。与传统的陆上运输相比,无人机运送节约了60%的运送时间和30%的运送成本。低空经济在物流中的实践一方面需要政府等部门着手与快递公司联合,减少低空运行管制,开辟运行线路,同时做好运送方案、安全保障及应急方案等准备工作;另一方面需要拓展更多的线路,丰富校园派送、进村进厂、医疗保障等场景应用,实现常态化运营。

低空经济在巡检中的应用受限于成本、技术等原因仍处在探索之中,目前主要在如下领域:
1.工业巡检
工业巡检是指使用各种技术和设备对电力设备、油田管道、铁路等进行定期检查和监控的过程,目的是确保这些设备的正常运行、安全和效率。比如国家电网公司安徽变电站引入了复亚智能的无人机全自动飞行系统,实现了电力巡检流程自动化、巡检精细化、电力巡检结果数据化和管理规范化,降低了巡检人员的工作强度;胜利油田采油厂使用大疆无人机进行油区管道巡护,大幅缩减巡检作业的现场准备和撤收时间,也减少了盗油漏油事件。
2.城市安全巡检
城市安全巡检是指对城市中的各种基础设施进行定期监控和检查,以确保公共安全,包括道路、建筑、桥梁的完整性检查、交通设施的运行状况监控、公共场所的安全评估等。例如杭州交通港航执法部门利用无人机开展航道巡查和码头检查,提高码头工人规范性;成都交警利用无人机进行高速公路违规行为进行抓拍与监测。
3.环境资源巡检
环境资源巡检是指对自然资源和环境状况的监控和管理,保护环境并确保其可持续利用。包括对森林、湿地、河流、海洋等自然区域的健康状况进行监测,对污染源进行追踪,以及评估环境保护政策的效果。例如,浙江新昌县利用无人机对钦寸水库与矿产资源进行重点巡查,黑龙江大兴安岭呼中林业局利用无人机对森林疾病、自然灾害等情况进行排查。

低空经济在农业中的应用主要集中在种植、养护等领域,具体而言就是利用无人机进行播种、除草防虫、施肥等工作,可以大幅提高耕种效率,减少农药的人身伤害等,已有实践包括贵州玉屏农业农村局组织马家屯村开展无人机油菜病虫害防治工作,广东省推动3036万亩春播农作物进行无人机播种。此外,无人机也逐渐发展出结合传感器进行监测土壤数据、提前预防病虫害等功能,但使用无人机也存在成本较高的问题。
典型例子如山西临汾市土地轮番耕作,耕地休整不足,病虫草害高发频发,临汾市农业机械发展中心引入无人植保机,首先建立3000亩的无人植保飞防示范区,选择适合长距离作业的大疆无人机,其次试点成功后进行推广,总结出小麦、玉米技术无人植保模式,形成了作业技术规范。经济效益上,每台无人植保机每天作业面积可以达到300-500亩,每台无人机每天收入2400-5000元。小麦防虫期间每台无人机植保收入为2.4万-5万元;生态效益上,无人机的使用提高了农药利用率25%以上,减少了操作者吸入。
这种示范-推广的应用模式具有较强的可复制性。对于大耕地面积的农田来说,可以考虑自购无人机,对于小农户来说,请第三方专业公司、农业协会进行无人机操作是较好的选择。

低空经济在培训中的应用主要采取与通航机场或产业园联合的模式,对于学校来说获得相关的培训基地和实践资源是关键,而对于机场来说利用好场地资源,拥有稳定的生源是关键,因此两者合作是一种较好的发展模式。比如常州工学院飞行学院以新沂通航产业园为校外实践教学基地,江西飞行学院与共青城市洽谈布局利用共青城通航机场加强飞行员培养事宜。
以常州工学院飞行学院为例,该学院由江苏新沂市政府与常州工学院共建,双方约定以新沂通用机场为运营中心,打造智能制造和通用航空产教融合基地。学院日常开展飞行原理、飞机系统、航空动力装置等理论课程培养,塔台管制、固定翼机务、直升机机务等实操环节则放在新沂通用航空产业园进行,通航机场也用于实践培训的过程中。此外学院也与中国邮政航空、华夏航空、吉林航空进行定向培养,毕业后即到签约单位从事相应民用航空飞机驾驶工作。联合培养模式有以下要点:其一,政策支持到位,新沂市政府牵头建设飞行学院,依托交通区位优势,将通用航空产业的发展放到重要地位;其二,设施支持配套,飞行人才的培训需要理论与实践结合,训练基地必不可少,因此拥有通用机场和产业园的地方可以把握机会大力发展;其三,产教融合、订单式培养,学校与国内多家大中型航空企业建立了良好合作关系,实现招生、培养、就业的良性循环。

(本文摘自《卓远研报第53期:低空经济发展洞察》;部分资料来自网络公开渠道,南京卓远进行整理)