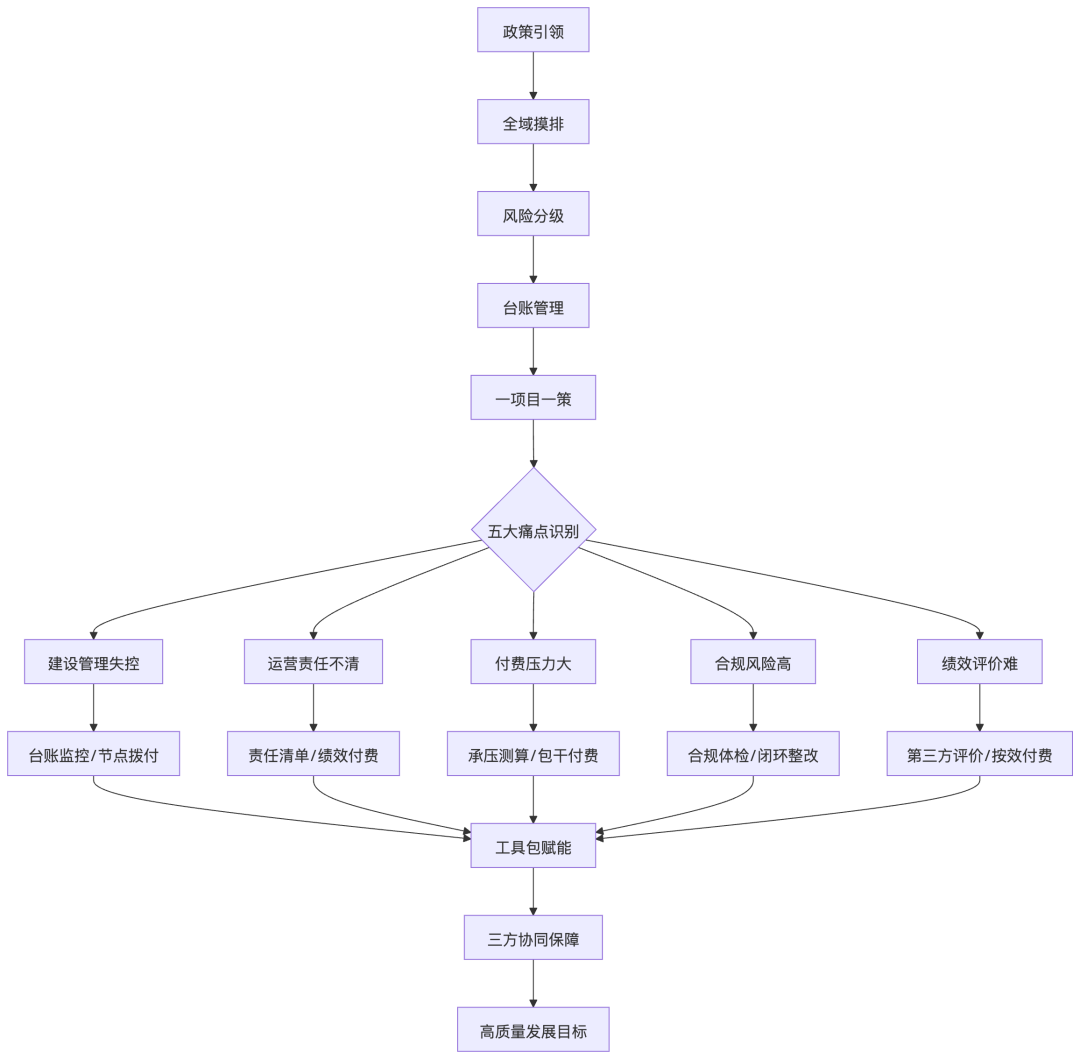
文章导览图





政策引领:
从“压力”到“破局”,中央到地方的系统推进路径
面对地方财政在存量ppp项目上存在的“预算紧张、履约争议”等痛点,中央出台《关于规范政府和社会资本合作存量项目建设和运营的指导意见》(国办函〔2025〕84号),明确提出分类推进、合理融资、依法履约、降本增效、规范移交与解约、加强预算与债务管理等要求,为各地财政局提供了系统化、可操作的规范处置路径。江苏、甘肃、陕西、云南、江西等地也密集出台配套实施方案,强调“一项目一策”台账、风险分级、处置时间表与路线图,推动政策落地见效。
实践验证:
全域摸排与分类管理,助力财政风险可控
我们已协助多地财政部门开展存量PPP项目全量梳理、风险分级、台账管理,形成可落地、可复制的方法体系。通过逐一访谈、清单填报与资料核验,建立项目台账与分类标识,为后续“一项目一策”奠定基础。围绕建设进度、投资控制、合规手续、绩效付费、融资结构等关键维度,识别风险点并提出处置建议。测算政府当前与中长期支出责任,提出支付安排与利率优化路径。核查合规手续,推动补充协议固化核心条款。建议第三方绩效评价与“按效付费”挂钩,纠偏“实报实销”带来的效率与争议问题。针对难以为继的项目,规范终止程序、资产评估与移交,维护公共服务连续性。

存量PPP项目规范处置流程图
五大核心痛点,
逐一破解
1. 建设管理失控
典型困境:
项目工期频繁延误,超概算现象突出,变更管理缺乏刚性约束,导致财政支出不可控。
解决方案:
建立“一项目一策”台账,动态监控工期与投资进度,及时预警异常。
明确变更审批流程,所有范围调整须经财政部门和专班联审,严控超概算。
推行“工期节点—资金拨付”强关联,未达节点不拨付,倒逼进度合规。
成效亮点:
某地通过台账管理和节点拨付,项目平均工期缩短20%,超概算项目比例下降至5%以内。
2. 运营责任不清
典型困境:
项目运营期内责任边界模糊,政府与社会资本方权责不明,使用者付费机制形同虚设,影响服务质量和财政可持续。
解决方案:
梳理并固化运营责任清单,合同补遗明确各方权责。
优化使用者付费机制,探索“基础服务+增值服务”双轨制,提升项目自我造血能力。
引入第三方绩效评价,按效付费,倒逼运营提质。
成效亮点:
某PPP项目通过责任清单和绩效付费,运营投诉率下降30%,财政补贴压力减轻15%。
3. 付费压力大
典型困境:
财政支出责任刚性强,结算/决算周期长,利息负担重,付费规则不清导致争议频发。
解决方案:
应用财务承压测算模型,动态测算财政支出责任和融资余额,提前预警风险。
推动结算/决算提速,建立“结算攻坚专班”,缩短审核周期。
付费规则由“据实结算”向“包干+绩效”转型,明确支付节点和绩效挂钩标准。
协调金融机构优化贷款利率和审批流程,降低融资成本。
成效亮点:
某地通过测算模型和包干付费,年度财政支出节约8%,项目融资利率下降0.5个百分点。
4. 合规风险高
典型困境:
规划、施工、土地等前置手续不全,合同条款与实际不符,支付节点与合规程序脱节,易引发审计和法律风险。
解决方案:
开展合规体检,逐项核查手续完备性,针对历史遗留问题推动补充协议固化核心条款。
建立“程序合规—资金拨付”硬约束,所有支付节点须与合规手续强关联。
设立专班负责合规整改,形成闭环管理。
成效亮点:
某地通过合规体检和补遗协议,历史遗留问题整改率达95%,支付争议大幅减少。
5. 绩效评价难
典型困境:
绩效评价流于形式,缺乏第三方独立性,付费与绩效脱钩,难以激励服务提升。
解决方案:
建立政府主导、第三方独立的绩效评价体系,评价结果与付费直接挂钩。
推动“按效付费”机制,纠偏“实报实销”带来的效率与争议问题。
绩效评价结果纳入项目台账,作为后续调整和奖惩依据。
成效亮点:
某地引入第三方绩效评价后,项目服务满意度提升20%,财政付费争议下降50%。
工具包赋能:
让规范处置“有章可循、易于落地”
南京卓远已形成综合解决方案的配套四类工具包,助力各地财政局高效推进规范处置:
立项清单与台账模板(含分类标识与风险划分)——用于“一项目一策”编制;
财务承压测算模型(预算刚性支出与支付方案)——对接财政与债券工具;
合同补遗与再谈判框架(合作期、回报率等要素优化)——落实“降本增效”;
规范移交与解约流程清单(资产评估、债务清算、民生保障)——防止停摆烂尾。

协同与保障:
财政、金融、服务三方共赢
我们推动财政—金融—社会资本三方协同,助力利率优化、展期与结构重组,降低全生命周期成本。建立专班化组织与并联审批机制,加速恢复运营与付费秩序。无论移交、解约或临时接管阶段,始终守护公共服务不断档、质量不降级,防范系统性次生风险。存量PPP规范处置,既是提升公共服务质量与财政治理能力的必答题,也是推动地方高质量发展的加分题。